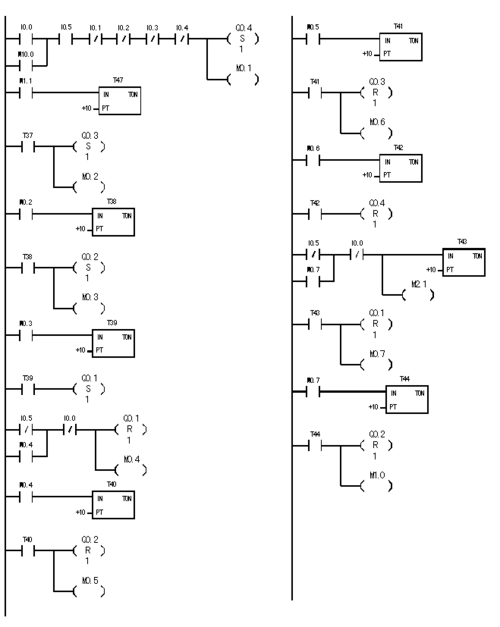
西门子plc一个按钮依次控制三盏灯的亮与灭plc梯形图

高清图片下载 免费 安全无风险
西门子plc一个按钮依次控制三盏灯的亮与灭plc梯形图

西门子plc一个按钮依次控制三盏灯的亮与灭plc梯形图

点击图片查看原图

图片信息

  • 格式: JPG
  • 尺寸: 1654x2339
  • 大小: 约1.2MB

版权声明

相关标签

自然风光 高清壁纸 4K画质

分享图片

相关推荐

基于当前图片的相似推荐

机电之家首页 plc技术 plc应用 西门子plc应用 >> 基于siemens-plc

小车的自动往返控制梯形图(plc西门子)

用西门子plc构成四节传送带控制系统举例

停止时先停第二台5s后停第一台 求plc梯形图 西门子s7-200

西门子plc编写梯形图

很急,求 西门子s7-300梯形图程序

西门子s7200plc红绿灯控制的一种写法交通信号灯梯形图附程序下载

用西门子plc构成四节传送带控制系统

plc梯形图设计,如何找到表示计数器之类的框

西门子plc的启动和停止梯形图谁有 帮忙发个 谢了

plc-自动售货机设计的梯形图程序

西门子plc模块6es7288-2dr16-0aa0

随机推荐

发现更多精彩图片

岳云鹏一把搂住柳岩,有谁注意他手放的位置?网友狂按暂停键

三国杀diy恶搞武将 保加利亚妖王确定不来看看吗?fucker

浦东1路,浦东62路,浦东79路,金祝专线,申崇二线区间#公 - 抖音

14-day money-back guarantee

苌楚猕猴桃品牌标志设计,江西农业特产品牌vi设计-广州深圳上海南风

老式怀旧雪糕豆排冰棍红豆绿豆赤豆冰棒麻酱冰淇淋

相对论8为什么不能超光速为什么存在光速极限

有割完双眼皮上眼睑外翻的现象的吗?能恢复吗?

《我们来了》秦腔海报作品

微软蓝牙鼠标surface 设计师鼠标