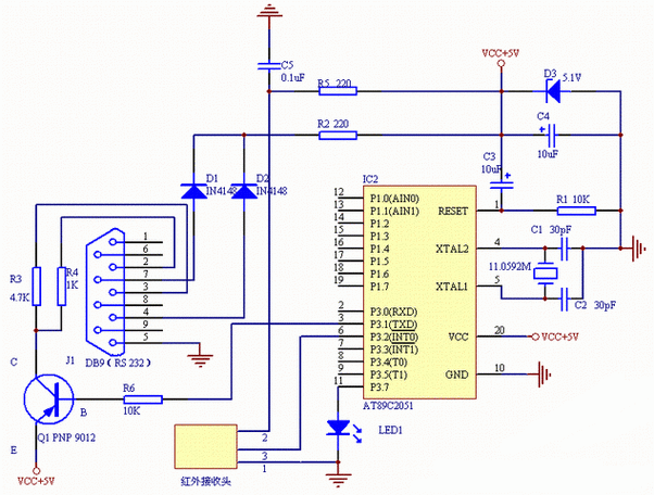
无线遥控接收控制电路由无线遥控接收/译码器电路和触发控制电路组成

高清图片下载 免费 安全无风险
无线遥控接收控制电路由无线遥控接收/译码器电路和触发控制电路组成

无线遥控接收控制电路由无线遥控接收/译码器电路和触发控制电路组成

点击图片查看原图

图片信息

  • 格式: JPG
  • 尺寸: 3297x2065
  • 大小: 约1.2MB

版权声明

相关标签

自然风光 高清壁纸 4K画质

分享图片

相关推荐

基于当前图片的相似推荐

最简单的无线遥控器芯片电路图设计 百度文库使用

学习型遥控器原理图

无线遥控发射头icl,时基集成电路lc2,二极管vdl,vd2,电阻器rl-r3,电位

超小型400米无线遥控器-电动车电路图-电子产品世界

800m无线遥控器 电子 电路 无线电 原理图(1)

无线遥控发射集成电路icl,电阻器rl,r2,电容器cl-c6,稳压二极管vs

双路无线电遥控开关电路图

由dtmf编译码构成无线遥控电路

无线电遥控风扇电路详细图.jpg

无线遥控发射器照明电路

随机推荐

发现更多精彩图片

完整田字格模板空白模板

atmoph轻松将美景搬回家

美女壁纸,演员壁纸,欧美明星壁纸,明星壁纸,人物,壁纸阿曼达

小丑杰罗姆——哥谭无冕之王

皮鞋高跟学生女孩钢琴表演水晶礼服模特走秀演出小公主儿童鞋皮鞋童

学美甲一定要会的!🥀4种水彩玫瑰.图文教程,记得交作业|| - 抖音

原蛙,它是青蛙和蝾螈的共同祖先,有着与现代青蛙相似的面部特征,但

玻璃茶具全自动功夫套装家用轻奢泡茶神器办公室会客懒人茶壶茶杯

图为昨天清晨,宁波高新区大东江公园绿树成荫,静谧的水面倒映着蓝天