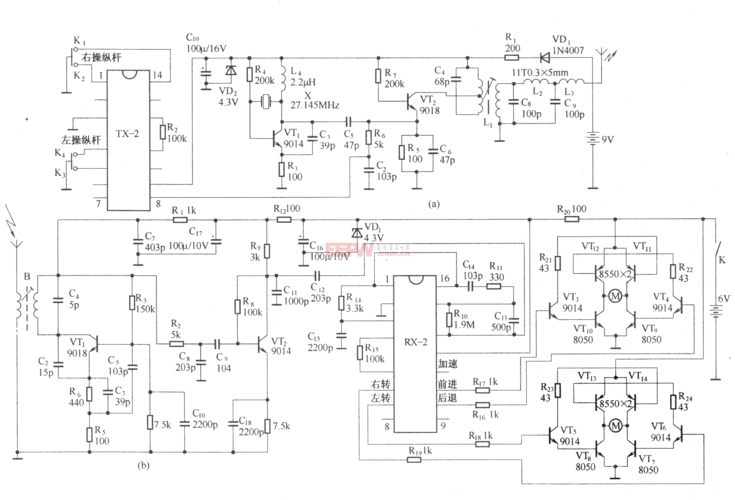
最简单的无线遥控器芯片电路图设计 百度文库使用

高清图片下载 免费 安全无风险
最简单的无线遥控器芯片电路图设计 百度文库使用

最简单的无线遥控器芯片电路图设计 百度文库使用

点击图片查看原图

图片信息

  • 格式: JPG
  • 尺寸: 2078x2078
  • 大小: 约1.2MB

版权声明

相关标签

自然风光 高清壁纸 4K画质

分享图片

相关推荐

基于当前图片的相似推荐

学习型遥控器原理图

超小型400米无线遥控器-电动车电路图-电子产品世界

800m无线遥控器 电子 电路 无线电 原理图(1)

无线遥控发射集成电路icl,电阻器rl,r2,电容器cl-c6,稳压二极管vs

双路无线电遥控开关电路图

无线遥控接收控制电路由无线遥控接收/译码器电路和触发控制电路组成

无线遥控玩具汽车-音响ic电路图-电子产品世界

无线遥控车发射接收电路图

315,868,433mhz无线遥控器原理图ask调制

市场营销策略 无线遥控开关电路图 频率划分 电子镇流器维修 超再生

四路无线遥控开关的设计

随机推荐

发现更多精彩图片

孙俪对身材真够"自信",裸色连体裤的穿搭尤为性感,高挑纤瘦!_腾讯新闻

美丽的日子:看到难过的善宰,民哲决定放手-电视剧-高清完整正版视频

张翰第一次晒结婚证,网友:原来一直是她啊!_徐璐_郑爽_关系

值得长期不换的男生头像 值得长期不换的男生头像

宋轶为什么叫诸葛钢铁,郭麒麟在电视剧中对女友的爱称

短发发型2021年最新款女图片 2021最火发型图片-起航号

新的电动车制造商 ora 宣布其首次进入英国市场的产品售价为_欧拉好猫

七龙珠卡卡罗特白神极意功悟空壁纸

中央芭蕾舞团《圆舞曲之夜——2015新年芭蕾音乐会》【高清剧照】

疫情过后经销商这么做最有钱途

【风行cm7杯】五一假期山西晋城王莽岭景区自驾一日游

恶魔羊模拟山羊史诗跑步机成就