12v升压到20000v电路图

发现 20+ 张关于 12v升压到20000v电路图 的高清图片素材

20+
相关素材
4K
高清画质
免费
商用授权
游客
永久下载

12v 2.5a电源实用电路

图片尺寸815x528

12v升压到20000v电路图大全六款升压电路原理图详解

图片尺寸525x352

下面这个网址可以去看看,有比较简单的电路,并有说明. http://bbs.

图片尺寸500x332

12v升压电路图

图片尺寸570x310

求现成开关电源220v转12v的原理图,最好是成熟在使用的方案,应为要

图片尺寸921x496

5v转12v升压电路图

图片尺寸406x259

12v2a电源电路图,电路简单,适合业余爱好者制作.

图片尺寸1004x367

简易220v转12v开关电源电路图

图片尺寸759x467

12v升压到20000v电路图大全(六款升压电路原理图详解)

图片尺寸457x320

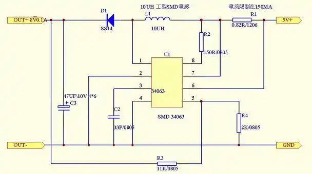
5v升压12v电路图

图片尺寸608x340

12v升压到20000v电路图大全(六款升压电路原理图详解)

图片尺寸619x327

6两节锂电池充电电路6-1,pl7501c,输入5v,升压给两节锂电池充电,1a最

图片尺寸957x834

12v可控硅蓄电池充电器电路图

图片尺寸520x420

12v铅酸蓄电池充电电路图问题请各位大侠帮忙分析一下

图片尺寸2000x2000

5v升12v稳压电源电路

图片尺寸400x370

请问这个电路能否实现  变压器用12v的可以吗  还有图中

图片尺寸964x495

12v升压电路图汇总大全十款12v升压电路原理图详解

图片尺寸605x380

直流12v电源升压.

图片尺寸480x328

所有分类 工程科技 电子/电路 > 12v汽车电瓶充电器电路图12v汽车电瓶

图片尺寸974x649

12v升压到20000v电路图及制作方法

图片尺寸470x260

相关推荐

发现更多你可能感兴趣的图组