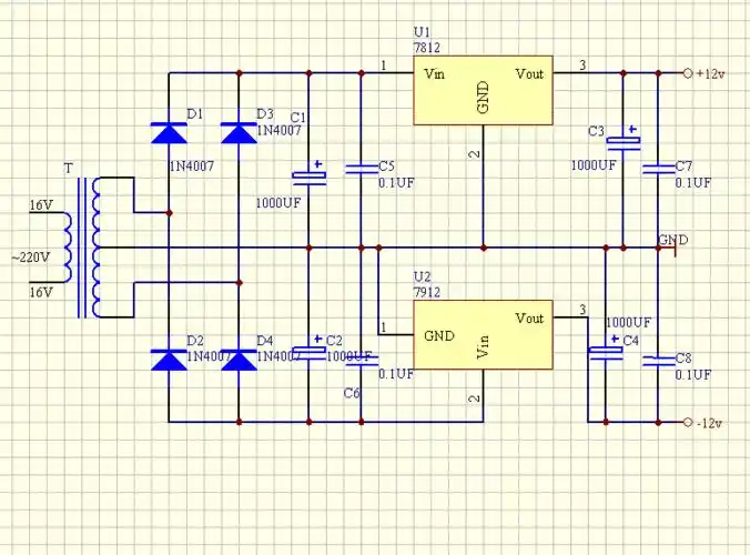
变压器输出的两根线怎么改双电源?

高清图片下载 免费 安全无风险
变压器输出的两根线怎么改双电源?

变压器输出的两根线怎么改双电源?

点击图片查看原图

图片信息

  • 格式: JPG
  • 尺寸: 437x182
  • 大小: 约1.2MB

版权声明

相关标签

自然风光 高清壁纸 4K画质

分享图片

相关推荐

基于当前图片的相似推荐

双电源滤波电路怎么接

求一个降压,整流,滤波电路

请教双电源整流单桥与双桥的区别和优劣

整流滤波电路图及仿真结果

电源的整流滤波原理图详解五种滤波整流电路

整流滤波电路的设计

双电源低音炮制作求助怎么使用桥式整流产生正负12v和15v的电压

整流电路,滤波电路及稳压电路

所有分类 工程科技 信息与通信 双极性正负12v输出稳压电源 这个电路

【正龙电子】35a整流滤波电源板/不带电容正负双电源板 散件

随机推荐

发现更多精彩图片

大肚腩竟会引起腰疼?警惕得了下交叉综合症!_肌肉

网红床小鸭子床少女床卡通软包床可爱男孩女孩单人床公主 - 抖音

每次排卵期又紧张又揪心的

中国签订了哪些对外不平等条约(要四百条以上)

学会感恩,与爱同行 —凉州区火车站幼儿园制作"爱心感谢卡"活动

摄影师镜头下的日本艺妓

水彩油画,窗台鲜花,窗外风景.

创意意发光烟花花束diy手工材料包装炫赫门送其他

乒乓球发球技术的得分点和11种发球方法

四年级语文上册古诗词汇总s版

连毛孔都紧张起来只要出门见到人流患上了"出行恐惧症"在家休整多日后