谁知道那里有检修各种遥控器用的红外线接收电路图

高清图片下载 免费 安全无风险
谁知道那里有检修各种遥控器用的红外线接收电路图

谁知道那里有检修各种遥控器用的红外线接收电路图

点击图片查看原图

图片信息

  • 格式: JPG
  • 尺寸: 930x586
  • 大小: 约1.2MB

版权声明

相关标签

自然风光 高清壁纸 4K画质

分享图片

相关推荐

基于当前图片的相似推荐

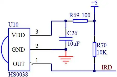
图 16-6 红外接收原理图

红外发射与接收电路

红外发射及接收装置电路图分析?

请教几个关于红外发射接收模块的问题,电路图如下

红外遥控器vs1838bhs0038红外接收方案包含原理图pcbbom表程序

当遥控器处于学习状态时,使用者每按一个控制键,红外线接收电路就开始

vs1838b红外接收头的接线及单片机编码原理详细说明-电子发烧友网

1838b的红外接收头多大的电容和上拉电阻10k怎么计算的还有这些电阻和

红外接收电路cmos摄像头电路mc33886电机驱动电路参考文献:[1].

随机推荐

发现更多精彩图片

经常受到领导批评后失落和压抑的心情有找人倾诉过吗

女明星郭碧婷一组海边泳装照.

交警:还问?自己看行驶证

广州这10万株郁金香花海展期延长了

清虚空灵直指人心的佛雕艺术

华晨宇微光简谱_微光海洋简谱

城厢镇全新的镇标logo征集揭晓 - 设计类揭晓 - 征集码头网

全新911旗舰全球首发保时捷再以性能抢戏日内瓦

辽宁男篮赛程表 辽宁男篮赛程表2021季后赛

蚊子的"最大天敌"根本不是蚊香?教你家里放点"它",蚊子跑光光