谁知道,单相卷闸门的电路图?麻烦告诉我,谢谢.

高清图片下载 免费 安全无风险
谁知道,单相卷闸门的电路图?麻烦告诉我,谢谢.

谁知道,单相卷闸门的电路图?麻烦告诉我,谢谢.

点击图片查看原图

图片信息

  • 格式: JPG
  • 尺寸: 962x609
  • 大小: 约1.2MB

版权声明

相关标签

自然风光 高清壁纸 4K画质

分享图片

相关推荐

基于当前图片的相似推荐

电动卷闸门控制原理图.pdf 5页

厂家直销按钮开关卷帘门卷拉门卷闸门卷栏门开关三联按钮

86型车库卷帘卷闸门 管壮链条电机上下停止开关 复位点动升降按钮 款

三联按钮内部接线图

卷帘门电机手动开关有四条线,其中公共线是火线带电,上下线和停止线带

防火卷帘b型接线图片 model (1)

电动卷帘门控制接线

1~6接线端子接卷帘门的开关盒.

门窗机电 感应门电机 >拉闸门卷闸门车库门感应门电机铝车库门,卷帘门

电动门卷帘门遥控器控制器车库门卷闸门接收盒 链条 管状电机通用

卷帘门控制器/电动门车库门控制器433频率遥控器-「电工开关」

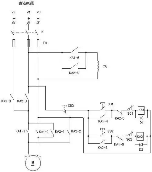
包括干路,控制电路和制动电路;所述干路包括直流电源,主控开关,开门

随机推荐

发现更多精彩图片

蓝色系列合辑《蓝色天气》动态图 棱-ed… - 堆糖,美图壁纸兴趣社区

火影忍者带土的4个面具有什么意义第3个最经典最后一个超霸气

加厚不锈钢四爪钩 窗帘挂钩 窗帘辅件布叉钩 防锈布带钩子【图片 价格

说文解字写的卢 方去疾写的卢 方去疾写的卢 卢繁体字或异体字书法

集美们谁有山河令的高清壁纸啊康康孩子吧

全球小家电市场趋势分析(附下载)

双向奔赴的爱有多感人

优客同城配送v1.1.1 安卓版

乙烯基塑料胶 有机溶剂

手挥舞着.孤立的矢量图标.行说明