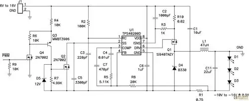
7 2013-12-26 设计一个双电源电路,变压器输入27v,要求电源输出正负

高清图片下载 免费 安全无风险
7 2013-12-26 设计一个双电源电路,变压器输入27v,要求电源输出正负

7 2013-12-26 设计一个双电源电路,变压器输入27v,要求电源输出正负

点击图片查看原图

图片信息

  • 格式: JPG
  • 尺寸: 640x640
  • 大小: 约1.2MB

版权声明

相关标签

自然风光 高清壁纸 4K画质

分享图片

相关推荐

基于当前图片的相似推荐

利用反相升降压拓朴调节 led 电流

我设计的开关电源电路图

康舒小电源艰难维修被电2次挺舒服的

(4)反激式多路输出dc-dc变换电路:(3)电荷泵dc-dc变换电路:(2)输入:9v

70w/19v输出开关电源电路

开关电源电路图 开关电源电路图解析

但检查次级取样电路r08~r11,r14,c12和c19都正常,tny278pn外接的c104

简单负电源的低电流应用电路

电工实训项目教程09-2三相异步电动机的正反转控制线路ppt

随机推荐

发现更多精彩图片

真邋遢!王思聪日本旅游,俩美女相伴身材发福,头发凌乱打着哈欠

简笔画|三丽鸥家族可爱生日贺卡来啦~ 快给你喜欢三丽鸥的小伙伴画一

复方甘草片价格对比100片青海制药厂

鸣匠玉雕大师庄庆芳作品翡翠挂件悟道欣赏

这条具有600余年的老街,被称为"武汉文艺第一街",值得一看

记录摩托车烫伤三度恢复过程

皮肤红痒范围在扩大有三天了是过敏还是其他症状

原创秦朝建立时候实际上是黄帝家族掌控因秦朝先祖也是黄帝家族人

汽车贴膜全车身改色膜哑光陶瓷黑电光武士黑钢琴黑改色膜磨砂黑

萌萌家 家用水龙头海绵滤水器厨房防溅水减压过滤器自来水净水器

沙家浜湿地水中生命中华鳑鲏