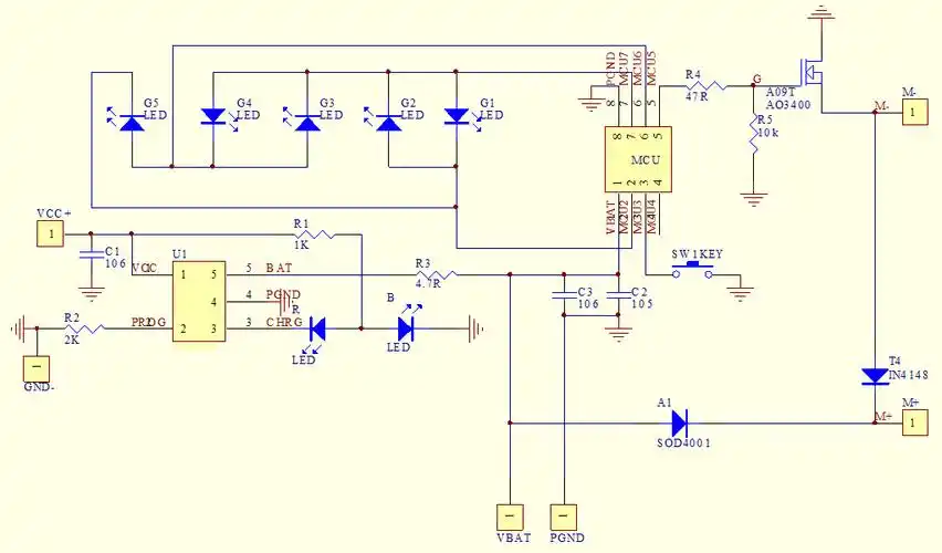
给个参考电路图,具体自己看看怎么改好 新国标消防应急灯电路原理图

高清图片下载 免费 安全无风险
给个参考电路图,具体自己看看怎么改好 新国标消防应急灯电路原理图

给个参考电路图,具体自己看看怎么改好 新国标消防应急灯电路原理图

点击图片查看原图

图片信息

  • 格式: JPG
  • 尺寸: 528x780
  • 大小: 约1.2MB

版权声明

相关标签

自然风光 高清壁纸 4K画质

分享图片

相关推荐

基于当前图片的相似推荐

> lb1408 (sanyo electric co.,ltd.) level meter pdf资料下载

mc1408l7 pdf下载及第7页内容在线浏览

led驱动应急灯原理图

科创(厦门)电子有限公司地址:厦门市集美区软件园3期a区4栋1408联系人

4n27和mc1408设计的l500v隔离电路设计

镉镍电池自动充放电器的电路

几款多功能应急灯电路原理图

常用家用电器控制模块电路设计

随机推荐

发现更多精彩图片

农村人称白马骨的野草全身是宝对风湿有良效被广泛种植

想到,自己会被网友拿来和林更新比较,还输的这么惨_赵丽颖_凤行_互动

陈鸿宇《理想三旬》:凌晨四点,孤独醒来

陈亦飞:娶到摇滚女神谭维维,并生下一儿一女,如今过得怎样

总结一下画过的犬夜叉动漫的人物.

新生代女歌手任然 最新单曲《漆黑》全网上线

陆虎现身海山日月音乐节现场表演《拾忆》_年度_获得了_剧中

公益广告│文明养宠护环境举手之劳见素质

老话说五七三十五,望儿来救苦.听说五七是您在人间最后的日子, - 抖音