每日一诗——119.采薇(节选)(第六章)

高清图片下载 免费 安全无风险
每日一诗——119.采薇(节选)(第六章)

每日一诗——119.采薇(节选)(第六章)

点击图片查看原图

图片信息

  • 格式: JPG
  • 尺寸: 812x824
  • 大小: 约1.2MB

版权声明

相关标签

自然风光 高清壁纸 4K画质

分享图片

相关推荐

基于当前图片的相似推荐

小学必背古诗采薇节选拼音版

精练06期《采薇》吟诵讲解与示范

在语文课本上的《采薇》节选一共只有8句,内容: "昔我往矣,杨柳

《采薇》先秦·佚名(六年级下)昔我往矣,杨柳依依.今我来思,雨雪霏霏

在线课堂统编版六年级下册古诗词诵读采薇节选图文讲解教学视频知识点

采薇节选拼音版带全文注音诗经

精练06期《采薇》吟诵讲解与示范

采薇原文注音版 - 百度文库

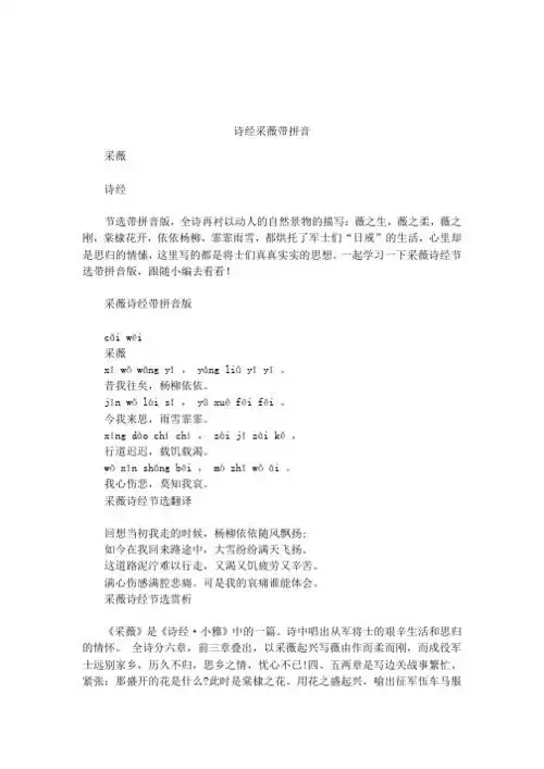
诗经采薇带拼音 采薇诗经节选带拼音版,全诗再衬以动人的自然景物的

120六年级下册采薇节选先秦佚名解释译文无障碍阅读朗读背诵拼音跟读

六年级语文《采薇》中"载渴载饥"的"载"读第四声还是第三声?

小学古诗词采薇(节选)带拼音 作者:佚名 朝代:宋朝 昔我往矣,杨柳依依

随机推荐

发现更多精彩图片

有着时尚图腾纹身的爱抽烟美女图片

天气渐渐暖和起来了,各种热,用英语怎么说?别只会用hot好吧?

2021健身房教练形象照拍摄

革兰氏染色f中带有假菌丝的分枝芽殖酵母细胞

粉色法式短甲美甲图片

画风清新脱俗,罗丽是小甜心,光莹冷傲|茉莉|叶罗丽_网易订阅

葡国鸡:历经百年沧桑,仍传承异国风情

新艾瑞斯美食d64|紫色玫瑰95馒头.@新艾瑞斯电器旗舰店 - 抖音

白羊男的微信通讯录

试听56秒【晨诵】王安石《梅花》:遥知不是雪,为有暗香来

整书单元花小物镂空配饰毛衣钩针钩花图解