扩音机电路图

高清图片下载 免费 安全无风险
扩音机电路图

扩音机电路图

点击图片查看原图

图片信息

  • 格式: JPG
  • 尺寸: 723x358
  • 大小: 约1.2MB

版权声明

相关标签

自然风光 高清壁纸 4K画质

分享图片

相关推荐

基于当前图片的相似推荐

tda7294双声道功放电路图

ocl功放电路工作原理及维修方法与技巧

经典的分立元件功放电路

无忧文档 所有分类 工程科技 电子/电路 用六只分立元件自制最简单的

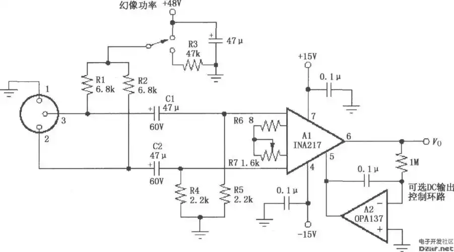
由ina217构成的专业级微型话筒麦克风前置放大典型电路

仅用一个电阻和一个三极管制作的2w实用电脑小功放

(st)早期专门为便携式录放音设备开发的双通道单片功率放大集成电路

九州牌无线接收扩音器音质发破发涩且音量大

我想做一个功放电路,输出6欧姆15瓦的喇叭,求大师们给一个很适合的

自制的tda2822m功放电路声音一大就有噪音,怎么解决

随机推荐

发现更多精彩图片

沪派江南泗泾古镇悄然转身

浪漫唯美樱花季素材背景

如佝偻病,夜盲症 一盒

姆哥 情人节图 ins:ohm_thitiwat #待到重逢时

肥肥的英短蓝猫.由于我的工作原因 无暇顾及猫猫(七侠) 七侠 - 抖音

凹凸世界金格瑞旧设

论公元前四世纪雅典海上交易的特点

写字楼亮化应强调整体艺术效果符合办公功能性质,体现其文化内涵和

【七夕送礼专属带礼盒】chanel香奈儿口红/唇膏 炫亮魅力水润保湿系列