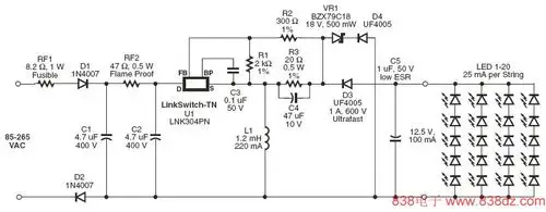
应用lnk304dn离线式开关电源ic为白色家电提供12w非隔离双输出电源

高清图片下载 免费 安全无风险
应用lnk304dn离线式开关电源ic为白色家电提供12w非隔离双输出电源

应用lnk304dn离线式开关电源ic为白色家电提供12w非隔离双输出电源

点击图片查看原图

图片信息

  • 格式: JPG
  • 尺寸: 709x285
  • 大小: 约1.2MB

版权声明

相关标签

自然风光 高清壁纸 4K画质

分享图片

相关推荐

基于当前图片的相似推荐

lnk304pn 5v buck converter output problem

lnk304dg startup issues - 10v 50ma output | p

lnk304 input resistor blows

求教大家,lnk304pn芯片的开关电源能否达到输出dc3.

lnk304 thermal instability issue

25w,12.5v,100毫安led恒流驱动典型应用电路

8w非隔离式电源适配器-其他电源电路图-电子产品世界

220v发光二极管照明电路图-lnk304pn中文资料-电路-电路图

i=1.65x(r2 r1)/(r2xr4)图1是本次制作的电路原理图.

1,lnk364pn应用电路2,fsd200,viper12应用电路的互换对比3,viper12

随机推荐

发现更多精彩图片

476_235gif 动态图 动图

最爱的皮卡丘来了,高清皮卡丘线稿资料,临摹创作

镜头下80后小时候玩的游戏满满的回忆你玩过吗

钟真国画麻雀作品很漂亮收藏了

四大天王南方增长天王图片唐卡下载

《大鱼海棠》古筝乐谱……梅兰古筝乐府

蝴蝶少女,无心风月,独钟自己#头像# #女生头像##微信头像# #动漫头像

这个是我收到的母亲节贺卡虽然字体写的还不够工整但是我心里却是暖的

金色玫瑰黄金玫瑰特效图片

纯色分割线聊天背景

没有很懂事,只是很能忍,生活敬我是个女汉子,而我心里藏着个弱女子