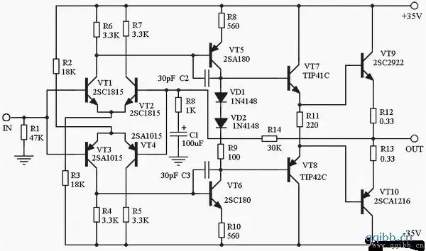
简易100w功放电路图(八款100w功放电路图) - 全文 - 功率放大器电路图

高清图片下载 免费 安全无风险
简易100w功放电路图(八款100w功放电路图) - 全文 - 功率放大器电路图

简易100w功放电路图(八款100w功放电路图) - 全文 - 功率放大器电路图

点击图片查看原图

图片信息

  • 格式: JPG
  • 尺寸: 769x608
  • 大小: 约1.2MB

版权声明

相关标签

自然风光 高清壁纸 4K画质

分享图片

相关推荐

基于当前图片的相似推荐

超大功率功放机电路图

大功率甲乙类功放电路

天龙pma-780a放大器功率放大电路

全互补晶体管功放制作电路

发个自己设计的小甲功放电路,大家帮忙看看行不行

tda7294大功率集成电路ic是专门为组装高性能音频放大器而设计的

图1 300w音频功率放大器电路原理图图1 300w音频功率放大器电源线路图

200w大功率甲乙类功放

不用集成块的功放电路

超大功率功放机电路图

随机推荐

发现更多精彩图片

先结婚后恋爱:爸爸刚买完房子,女儿却突然变卦,爸爸气坏了!-度小视

"色"维度 · 莫兰迪 | 诠释低奢生活的美学张力

带孩子去看红色电影1921建党100周年

长春厨房阳台两轨三轨断桥铝推拉门钛镁铝合金钢化玻璃平移门定制

金靖的新中式穿搭简直就是天花板级别的,优雅又高贵……|金靖|穿搭

小时候的孙悟空真可爱

盛夏中绽放的姊妹花-----萍娅,丽娅 - 天蝎000a6 - 天蝎000a6的博客

ff7re最终幻想7白金攻略第21期胖陆行鸟萌萌哒

西北盐湖天花板6015地球上真的有绿色海洋.

"发新停旧"一个最大的变化是,个人买房拿到的不再是"房产证",而是"不

宙思静光系列落日灯网红拍照氛围灯日落灯夕阳灯客厅卧室艺术摄影