changed同人文,第四章·回归高塔

高清图片下载 免费 安全无风险
changed同人文,第四章·回归高塔

changed同人文,第四章·回归高塔

点击图片查看原图

图片信息

  • 格式: JPG
  • 尺寸: 1397x2390
  • 大小: 约1.2MB

版权声明

相关标签

自然风光 高清壁纸 4K画质

分享图片

相关推荐

基于当前图片的相似推荐

普罗,changed,puo图源见水印/普罗

背景完全不会画,光影什么的完全是一塌糊涂嘛(恼)《changed》刚刚通关

普罗.#changed #兽化实验室 #changed图片 - 抖音

【changed】普罗:认真学习!

【changed同人音乐动画】普罗只是在摇头晃脑而已

【changed像素画制作过程/炸毛的普罗】.又,又被人类吓了一大跳!

【changed#3】超级硬核可爱画风,硬核的哭了.

【changed/live2d】快来看呀,普罗在向你招手呢!

【changed动态像素画/普罗】普罗摇头

changed(未成熟也可以玩)

changed普罗和lin短漫画更新

随机推荐

发现更多精彩图片

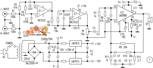
im3886低音炮功放电路图

瑞士原装进口雀巢佳膳悠选原佳膳优选全营养配方奶粉400g12多种维生素

高清图标的壁纸,可以做成笔记本外壳贴膜的,比如保护伞公司的标志啊

网红凉山孟阳人设崩塌法院定罪揭秘网红圈戏精风云

扁头vs圆头婴儿头型怎么睡71宝宝枕头怎么选

波音727-200adv型客机剖切结构视图,有些地方尺寸不是很准确但是视觉

山毛榉防空导弹到底有多牛逼

天津瓷房子确实很美,我却更喜欢梁启超故居的温馨_王桂荃_建筑_子女

李清照 人物简介绘画 小学生李清照手抄报绘画 人物