74系列芯片引脚图及逻辑功能表

高清图片下载 免费 安全无风险
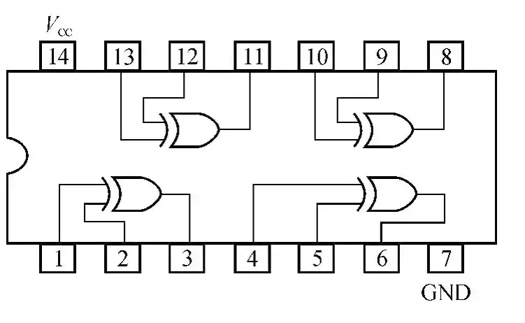
74系列芯片引脚图及逻辑功能表

74系列芯片引脚图及逻辑功能表

点击图片查看原图

图片信息

  • 格式: JPG
  • 尺寸: 920x1302
  • 大小: 约1.2MB

版权声明

相关标签

自然风光 高清壁纸 4K画质

分享图片

相关推荐

基于当前图片的相似推荐

图6-186 74ls30 八输入与非门图6-185 74ls20 四输入端二与非门图6

寄存器 1)8d锁存器:74ls273 74ls273 function table(each flip-fopp

74ls74引脚图及真值表

74ls283引脚图及相关功能介绍!

多个74ls244 7.1.3 多个74ls244 的扩展 1.

图 9-3 74ls42 的引脚排列图 在数字测量仪表和各种数字系统中,都需要

部分集成电路引脚排列图

部分集成电路引脚排列图

图3.7.1 74ls161管脚排列 图3.7.

74ls00–四路两路输入与非门引脚配置特性规格应用领域

74ls42 4-10译码器图6-187 74ls32 二输入端四或门图6-186 74ls30 八

随机推荐

发现更多精彩图片

眼睛麦粒肿初期图片7

美国西部牛仔帽男女树叶皮革大檐美国西部骑马沙滩帽牛仔帽遮太阳帽子

动漫女生头像来啦93可爱仙气满满

回顾演员孙涛娶平凡妻子李莉钱也归她管成名后更爱她

夏季妈妈鞋凉鞋真皮软底2018鱼嘴凉鞋中跟大码中年女式凉皮鞋女鞋

华为matebookx轻薄本花air的钱配置更优秀更办公

80年代一名年轻边防战士执勤的照片战士看上去十分的年轻

打不过就充钱五千五千的充不过充钱五千表情

蝴蝶结96折纸教程来啦.这个百搭的蝴蝶结96谁还不会啊?#手 - 抖音

简单又可爱一学就会的菠萝儿童画 - 抖音

大唐盛世戏曲应运而生.朗月寒星披汉瓦,疏风密雨裹唐风.