24考研国家线公布接下来你必须关注这几点林晨考研北京

高清图片下载 免费 安全无风险
24考研国家线公布接下来你必须关注这几点林晨考研北京

24考研国家线公布接下来你必须关注这几点林晨考研北京

点击图片查看原图

图片信息

  • 格式: JPG
  • 尺寸: 720x963
  • 大小: 约1.2MB

版权声明

相关标签

自然风光 高清壁纸 4K画质

分享图片

相关推荐

基于当前图片的相似推荐

考研复试调剂全流程攻略来了你想知道的这里都有还不快码住

1图看懂考研复试流程##考研##2024一研为定

2022年研究生考试报名流程及常见问题汇总

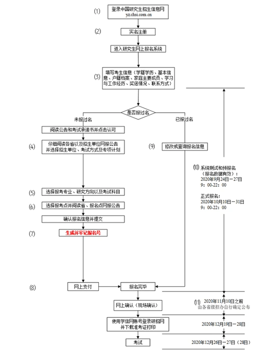
考研报名流程图详解

考研上岸这张考研复试流程图请收好

考研调剂流程2,考研调剂是那些过了线但没进入复试的考生,以及进入

考研复试 考研调剂流程图

随机推荐

发现更多精彩图片

黑白高冷成熟御姐头像图片111张_女生头像_头像屋

蓝利群香烟价格表图片蓝利群香烟价格表图片最贵

格兰芬多多做的煮方便面

仙童乐队##西安live house##与她生活节#_今天小雨转甜tian的微博

小学三年级下册英语思维导图第三单元 哥哥小辰子vs弟弟小宇巴做的

一种多角度折叠台灯

王者荣耀:28碎片最值得兑换的5款皮肤,手感超级好,还带特效

带盆发货日松锦吹雪之松锦办公室阳台绿植甲醛多肉植物

长沙火车站怎么穿到锦泰广场

女性必练瑜伽束角式,好处多的意想不到,谁练谁知道!