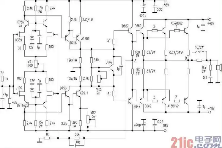
简洁靓声的mosfet单端甲类功放

高清图片下载 免费 安全无风险
简洁靓声的mosfet单端甲类功放

简洁靓声的mosfet单端甲类功放

点击图片查看原图

图片信息

  • 格式: JPG
  • 尺寸: 700x360
  • 大小: 约1.2MB

版权声明

相关标签

自然风光 高清壁纸 4K画质

分享图片

相关推荐

基于当前图片的相似推荐

1969 场效应晶体管甲类功放电原理图.jpg

超甲类功放电源电路

比1969还简单只有三只场效应管的甲类功放

全平衡新甲类纯后级功放

纯甲类末级无反馈功率放大器电路

2sk134甲类功率放大器的简介和电路图说明

四款常见的功放电路图

发烧级甲类功放电路图

超大功率功放机电路图

全对称电流负反馈甲类功放的设计与制作

只知皮毛理论不行,想diy双单声道甲类功放,特请教.

随机推荐

发现更多精彩图片

周杰伦汽车贴纸车身

省资阳市雁江区简阳市安岳县乐至县老婆网红生日蛋糕同城配送优惠券

纹身师:肖黑纹身店:广州纹身無我刺青tattoo欧美纹身图片_成品手稿

pvc管堵盖110管帽下水管保护盖子 简易堵头110闷头管堵50 75 160

论文关键词一般几个

肉毒素抬头纹眉头,终于我还是对自己下手了

美短银虎斑妹妹找新家

《和平精英》山谷地图新玩法,能苟能刚能看景

位于四川省九寨沟县漳扎镇和大录乡境内的神仙池景区风景如画,吸引

男士连帽防晒服适合钓鱼,骑行!