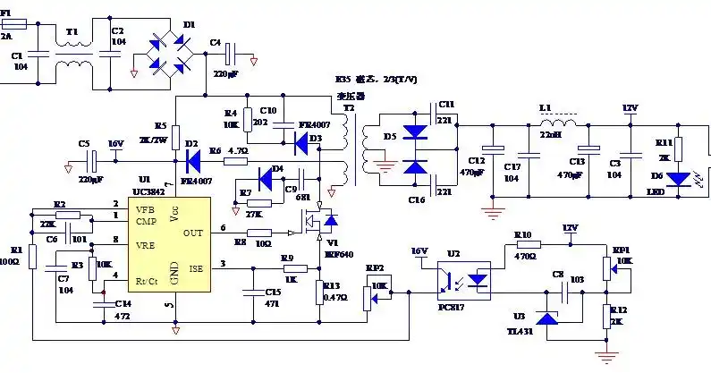
帮我看看这个3842的充电器有什么问题?(有图) - 捷配电子市场网

高清图片下载 免费 安全无风险
帮我看看这个3842的充电器有什么问题?(有图) - 捷配电子市场网

帮我看看这个3842的充电器有什么问题?(有图) - 捷配电子市场网

点击图片查看原图

图片信息

  • 格式: JPG
  • 尺寸: 1059x544
  • 大小: 约1.2MB

版权声明

相关标签

自然风光 高清壁纸 4K画质

分享图片

相关推荐

基于当前图片的相似推荐

ka3842组成的电动车充电器电路图

用3842做的12v充电器转灯电路

ka3842_lm358电动车充电器电路

开关电源恒流充电器电路图(ka3842a)

科斯达电动车充电器电路图ka384248vbatterycharger

关于uc3842启动电阻分压的问题

一般是通过在开关管的源极串一个电阻(r4),把电流信号送到 3842的第3

随机推荐

发现更多精彩图片

2023年高考录取分数线陆续出炉.

啊,我差点忘了这家伙除了是个死宅,还是个臭dd.

3岁小米粒被骂又呆又傻伊能静怒斥网友并举报交给律师取证

韩国女爱豆头像 崔雪莉sulli

先是拍了一列"乌蝇头"(这个名字很贴切),为英国制造的都城嘉慕列车.

瑞秋·库克(rachel cook)社交媒体照片

《我爱做家务——快乐寒假篇》 ,——三九班手抄报(三)

首页 企业动态 三星bcd-301wmqisrh冰箱细节设计 操控面板方面

今天陪亲戚去浙二眼科医院,他想做近视激光手术,去医院看看符合条件不

上班带饭91牛油果三文鱼饭05这谁挡得住.