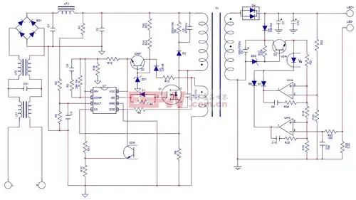
led里面不是逆变器,而是稳压电路,目的是把市电变换后,给led灯提供

高清图片下载 免费 安全无风险
led里面不是逆变器,而是稳压电路,目的是把市电变换后,给led灯提供

led里面不是逆变器,而是稳压电路,目的是把市电变换后,给led灯提供

点击图片查看原图

图片信息

  • 格式: JPG
  • 尺寸: 426x216
  • 大小: 约1.2MB

版权声明

相关标签

自然风光 高清壁纸 4K画质

分享图片

相关推荐

基于当前图片的相似推荐

220v交流电可以接多少个led灯

简单led灯电路图原理图(介绍两款常用的led灯电路工作原理)

求led节能灯电路图,可直接接220v

一个关于led灯的电路图,求救求救qaq.

220v交流电可以接多少个led灯

求led灯电压控制电路

led光控自动照明灯电路原理图

220v输入的led灯电源电路

下面我们简单的分下下这款led节能灯电路原理图的原理吧该灯使用220v

最简单的七种led工作电路图

波兰网友网购中国套件diy最简单的音乐节拍闪烁led灯

随机推荐

发现更多精彩图片

徐璐宣传美图,身穿一款粉色长裙清新优雅

可爱猫咪qq头像图片大全高清好看的可爱猫qq头像精选

文艺感人的情话句子,温暖深情诉衷肠,爱你岂止20句

《采薇》注音版采薇cǎi wēi cǎi wēi wēi yì zuò zhǐyuē

劳力士水鬼系列手表表盘上ft字体为什么不一样?

旺仔小馒头沙发?只要你敢出我就敢买

【录屏纪念】【恋与制作人李泽言沉沦ssr】我爱总裁的深吻

【下架通知】04时间:6月30日0点 910等待期,保单生效 - 抖音

20支装烟盒自动弹烟带防风充气打火机创意超薄磨砂烟盒批发618a