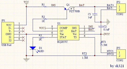
车载手机充电器电路图

高清图片下载 免费 安全无风险
车载手机充电器电路图

车载手机充电器电路图

点击图片查看原图

图片信息

  • 格式: JPG
  • 尺寸: 1683x992
  • 大小: 约1.2MB

版权声明

相关标签

自然风光 高清壁纸 4K画质

分享图片

相关推荐

基于当前图片的相似推荐

常见手机充电器电路图1.doc

详解usb充电器套件制作步骤

中兴手机充电器电路图

手机充电器电路图分析

常见手机充电器电路图1.doc

5号电池usb随身充电器电路图

请电子发烧友帮忙分析一个手机充电器的原理图,小弟感激不尽

充电器的电路图如下所示:pc机的usb接口具有500ma的供电能力,因此可以

手机充电器常用的几款电路原理图

003-三洋nc-mdr02n充电器电路原理图.jpg

随机推荐

发现更多精彩图片

苏教语文六上4《古诗两首(闻官军收河南河北,》课件ppt

看见没有 这就是傻子

早晚寒凉的初春,流行这"干部装",体验一把当领导的感觉

地下城与勇士女鬼剑士性感美腿丝袜美女cosplay

万代shf龙珠桃白白新官图更新与柱子互动很有感觉

石栏杆常见造型有哪些

最近热门的万能聊天模板分享