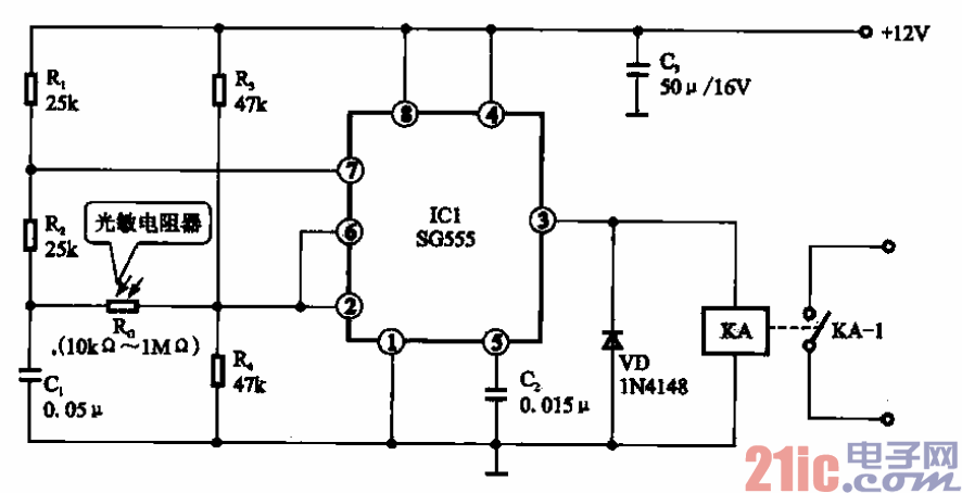
漫反射式光电开关工作原理 - 光电开关电子电路图 - 电子发烧友网

高清图片下载 免费 安全无风险
漫反射式光电开关工作原理 - 光电开关电子电路图 - 电子发烧友网

漫反射式光电开关工作原理 - 光电开关电子电路图 - 电子发烧友网

点击图片查看原图

图片信息

  • 格式: JPG
  • 尺寸: 695x345
  • 大小: 约1.2MB

版权声明

相关标签

自然风光 高清壁纸 4K画质

分享图片

相关推荐

基于当前图片的相似推荐

反射式光电开关物体侦测应用

急!请教反射式光电开关rpr220问题

一种led灯的光控开关电路

hgk系列反射式sick光电开关防止相互干扰的有效办法

tcrt5000 反射式光电开关 光电传感器 tcrt5000l 寻迹小车

光电开关原理图光电开关原理图 使用d触发器进行边沿检测的传感器电路

漫反射式光电开关工作原理 - 光电开关电子电路图 - 电子发烧友网

xg漫反射式光电开关 光电传感器 st188l4 直流式光耦

我是新手,这个光电开关电路的工作原理是?

随机推荐

发现更多精彩图片

幼年丧父,讲义气却遭朋友骗,错失林志玲,言承旭的辛酸往事|鲁豫|分手

迪丽热巴这个状态很好了呀!没必要尬黑吧!虽然没有精修加高p图

数字油画大话西游至尊宝diy油彩画手绘填色成人卡通动漫创意礼物

【二手99新】宇舶男表大爆炸465.cs.1119.

沈文俊,当红小花旦谈梓聿领衔主演,著名表演艺术家马仑,海波,袁忠远

原创华为平板c5上手评测看华为如何玩转商用平板领域

图片编号为976589,上传时间为2019-09-14 11:24:50,图片为高清图,宽

羽化是什么意思?羽化是什么方言吗?

二战时的战犯大都臭名昭著,为何德国元帅隆美尔能够独善其身?

高三家长一所投入100亿的