手绘可爱女孩头像

高清图片下载 免费 安全无风险
手绘可爱女孩头像

手绘可爱女孩头像

点击图片查看原图

图片信息

  • 格式: JPG
  • 尺寸: 1000x1000
  • 大小: 约1.2MB

版权声明

相关标签

自然风光 高清壁纸 4K画质

分享图片

相关推荐

基于当前图片的相似推荐

原创可爱卡通情侣头像 手绘可爱小头像 情侣头像之《我是你的养乐多》

分享一组超萌超可爱的女生动漫头像 画画日常分享 分享一组超萌超

可爱手绘头像卷发/女仆装/咖啡/郁金香/华夫饼#头像##动漫头像##手绘

女生头像 手绘头像 插画 可爱头像 卡通头像 素材灵感分享 共享资源的

手绘头像 | 卡通可爱头像 |微信头像 手绘头像 卡通风头像 可爱女生

可爱女生卡通手绘头像 好久不见

手绘头像# #q版人物# #q版# #q版头像# #卡通头像# #可爱头像# #王者

可爱卡通简笔画手绘甜蜜情头 手绘超级可爱的幸福情头(10张),情侣头像

超好看的手绘女生动漫可爱头像

96手绘卡通头像大赏78 喜欢手绘的宝子们注意啦!

可爱卡通女生手绘头像 漫画头像 手绘头像|手绘头像女|手绘头像男

卡通头像 | 手绘头像 | 可爱女生头像 手绘卡通头像 微信头像 甜妹

随机推荐

发现更多精彩图片

雷佳音即便背lv也感受到了他浓郁的土味!

素材图片设计常用中文字体2000多款ttf格式中文设计素材

全球最隐蔽的监控摄像头,小如纽扣,高清夜拍,捕捉任何你想看的

团建|"共赴春光,让幸福自然成长"完美收官!

原创独行月球主演常远成名背后有泪娶平凡妻子还房贷

有车库有阳台的移动行宫-凯伦宾威a型房车zk5220xlj

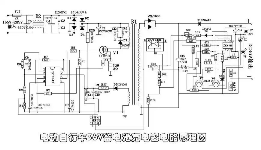
电子/电路 电动车充电器电路图第1页 你可能喜欢 电动车充电器原理图

常见西瓜的品种及挑选,我一次性给你讲清楚.

了第一个圆圈(这个队形的设计主要是为了凸显正在唱歌的那个part的人

苗族花纹少数民族侗族背带图案矢量设计素材eps/cdr/psd经典纹样