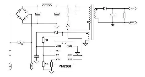
供应ncp1607bdr2g 1607b sop-8功率因数(pfc)电源芯片 可开机打通用

高清图片下载 免费 安全无风险
供应ncp1607bdr2g 1607b sop-8功率因数(pfc)电源芯片 可开机打通用

供应ncp1607bdr2g 1607b sop-8功率因数(pfc)电源芯片 可开机打通用

点击图片查看原图

图片信息

  • 格式: JPG
  • 尺寸: 571x545
  • 大小: 约1.2MB

版权声明

相关标签

自然风光 高清壁纸 4K画质

分享图片

相关推荐

基于当前图片的相似推荐

电源6脚ic芯片代换经验资料

33v5v12v电脑开关电源电路图

48v转12v电源芯片48v转15v电源芯片电路图

30w15v精密输出开关电源电路图

8脚电源管理芯片电路图

电收集的几种脑电源电路

开关电源芯片电磁炉

(转帖) 戴尔se198wfpf e198wfpf电源电路电源芯片sg6841维修案例与

5v1a开关电源的电路图

sg6105芯片构成电源电路求解

海信tlm42t69gp液晶1535电源原理图

液晶显示器常用开关电源管理芯片介绍及维修(五)

随机推荐

发现更多精彩图片

窦骁《排爆精英》哭戏让人心疼 致敬排爆兵的坚守与执着

中南钢构带客户参观集装箱固定箱房焊接现场-苏州中南钢结构股份有限

澳门精准资料大全正版资料管家婆一句话赢大钱内部资料

石之轩,《大唐双龙传》中的邪王与文士

半自动洗衣机定时器甩干定时器通用2线脱水定时器5分钟全新

飞利浦液晶显示器-品牌百科-品牌网

仅靠雷影的自身防御,他能挡得住八门遁甲吗?迈特凯:七门就够了

大型游乐设施预埋件精准定位安装解析

二早上好问候祝福动态表情图片大全 周二最新早安问候语动态图片表情

west大区,usnews美国大学排行榜top100的院校分布情况

p>蛇岛蝮(学名:gloydius shedaoensis)是 a href="#" data-lemmaid="