中式养生会馆门头外观设计效果图

高清图片下载 免费 安全无风险
中式养生会馆门头外观设计效果图

中式养生会馆门头外观设计效果图

点击图片查看原图

图片信息

  • 格式: JPG
  • 尺寸: 650x413
  • 大小: 约1.2MB

版权声明

相关标签

自然风光 高清壁纸 4K画质

分享图片

相关推荐

基于当前图片的相似推荐

郑州典型会所中式设计,艺术美感和自然相融装修效果图

千年古道会所门面效果图

翠屏诚园现代简约客厅效果图

中式 茶楼 会所|空间|商业空间设计|效果图小静_原创作品-站酷(zcool)

中式会所-崔柳的设计师家园-四星/高档,商务酒店,新中式,沉稳庄重

中东风情spa会所外观装修效果图1/7

城西故事会所效果图之门头

收藏对比下载vr中式古建筑门头3d模型id:11458956收藏对比下载vr中式

唐莉云-安徽碧水莲天新中式高端spa会所

新中式吉祥轩综合休闲会所施工图 效果图

随机推荐

发现更多精彩图片

赵露思和鞠婧祎大合照

中国古代一种长柄重斧,因斧身大如车轮而得名.

呵护地球母亲"手抄报获奖作品-图5保护地球手抄报

一组小招喵学生形态

蝴蝶底色干彻底的小朋友还可以进行二次上色,加一些自己喜欢的形状

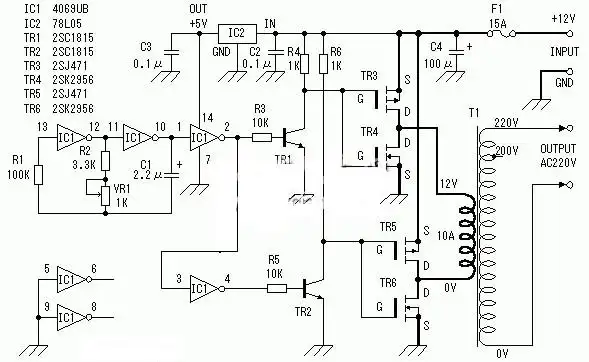
一款12v转交流220v逆变器电路图

新西伯利亚国立大学.93学校介绍 新西伯利亚国立大学(Нов - 抖音

打牌经常输钱而且夫妻之间感情变差

麦芽绘画 《生肖邮票-牛》#儿童绘画和着色 #人类造美 - 抖音