sm情趣羽毛拍子女用调教道具挑逗棒成人用品打屁屁惩罚刑具sp道具

高清图片下载 免费 安全无风险
sm情趣羽毛拍子女用调教道具挑逗棒成人用品打屁屁惩罚刑具sp道具

sm情趣羽毛拍子女用调教道具挑逗棒成人用品打屁屁惩罚刑具sp道具

点击图片查看原图

图片信息

  • 格式: JPG
  • 尺寸: 800x800
  • 大小: 约1.2MB

版权声明

相关标签

自然风光 高清壁纸 4K画质

分享图片

相关推荐

基于当前图片的相似推荐

惩罚道具sm调教女anksp女奴sp刑具套装散鞭抽打狗奴束缚皮拍藤条流苏

sp情趣sm道具另类变态调教性工具惩罚用品成人用具房趣合歡夫妻用

打屁屁藤条 sm道具小皮鞭sp工具重度惩罚打屁屁藤条戒尺调教皮拍鞭子

吉祥小炮sm情趣用具sp工具套装spank9惩罚道具调教女皮拍藤条戒尺抽打

vanu sm抽背散鞭子sp工具 惩罚调教工具 刑奴刑具皮鞭子打人

sm情趣散鞭sp工具套装调教男女奴spank刑具道具惩罚戒尺藤条拍子欢乐

smspade黑桃 皮鞭子sm重度情趣变态调教道具sp惩罚男女工具打屁屁 床

sp圈的diy,spdiy最疼的方法

vieruodis_情趣sm道具项圈眼罩口球骨头sp散惩罚束缚捆绑调教 白色

大圈小圈sp工具皮鞭sm女生打pp戒尺实践spank情趣惩罚刑具皮拍子

2022新款sp工具小皮鞭鞭子趣sm性趣道具女用品打屁屁调教散鞭重度惩罚

15151515戒尺sp工具k9调教藤条spank道具手拍皮鞭道具惩罚

随机推荐

发现更多精彩图片

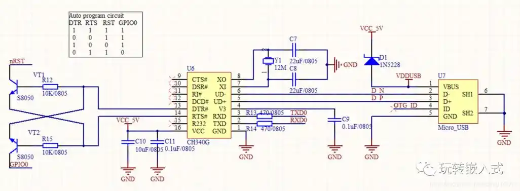
普通的ch340g下载电路,这个电路是把ch340g芯片中的dtr和rts引脚引出

创意黑白文字控高清手机壁纸

出一台雷克萨斯nx200 有喜欢吗?

大神教你如何画暴虐龙

什么套套好用初感避孕套怎么样初感真的好用吗

水手图标设计图__其他图标_标志图标_设计图库_昵图网nipic.com

咒术回战两面宿傩动漫头像霸气冷酷超清

战区副参谋长张文旦接任,东海舰队司令员原苏支前出任海军副司令员,其

奉化 | 仁湖公园看景08 秋天就是应该逛公园 / 太阳底下吹吹风 桂香

罗蒙romon立领真丝衬衫女五分袖夏季气质高端荷叶边小衫桑蚕丝上衣

萌娃强忍泪水 小女孩咬牙切齿的动图表情gif