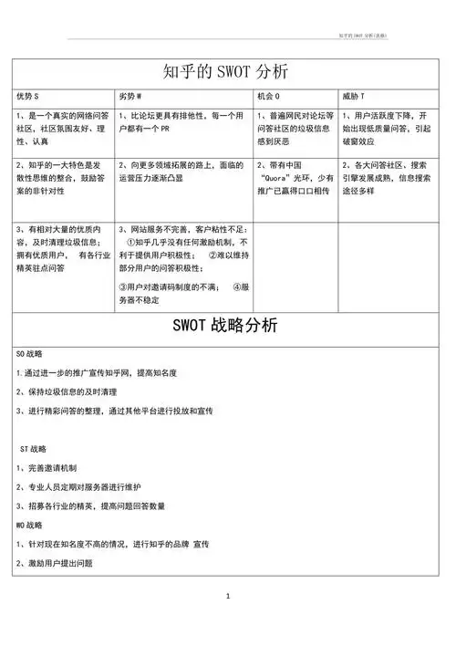
swot分析表样板

高清图片下载 免费 安全无风险
swot分析表样板

swot分析表样板

点击图片查看原图

图片信息

  • 格式: JPG
  • 尺寸: 920x1302
  • 大小: 约1.2MB

版权声明

相关标签

自然风光 高清壁纸 4K画质

分享图片

相关推荐

基于当前图片的相似推荐

文档下载 所有分类 表格/模板 调查/报告 > 职业生涯swot分析表第1页

个人自我诊断swot分析表16

swot自我分析表格形式很不错

swot分析法免费下载_swot分析法excel模板下载-下载之家

广东省潮州市饶平县欧凯华个人自我诊断swot分析表.doc

用一张表搞懂:企业或个人如何正确进行swot分析「附实操步骤」

基于swot分析的乡村振兴战略探究

4份不错的swot分析表格模板分享给大家

无忧文档 所有分类 it/计算机 互联网 swot矩阵表格 swot矩阵分析

随机推荐

发现更多精彩图片

布偶猫哥哥们de赏雪图76

拼多多找到了新战场

规模极大,但集中化较严重,主要被nike,fila,adidas等头部知名品牌垄断

清爽型男必备的发型skinhead平头quot太有男人味了

历史从他开始荣光的初代奥特曼

第206首 -磐石磐石耶稣基督

只狼 四猴40秒速杀攻略

《寻秦记》大结局里,项少龙为什么不留在赵盘身边?

我和我的祖国-李谷一-c调 -流行钢琴五线谱

手机直播支架【稳固底座 可伸缩】 通用

坏婆婆8大特征,中了3个就惨了,你家有吗?

中海地产再夺销冠!重仓北京屡遭维权,用质量换取利润王?