可是有的妹子也说很羡慕,所以想问问看男生怎么看胸

高清图片下载 免费 安全无风险
可是有的妹子也说很羡慕,所以想问问看男生怎么看胸

可是有的妹子也说很羡慕,所以想问问看男生怎么看胸

点击图片查看原图

图片信息

  • 格式: JPG
  • 尺寸: 720x838
  • 大小: 约1.2MB

版权声明

相关标签

自然风光 高清壁纸 4K画质

分享图片

相关推荐

基于当前图片的相似推荐

胸大的女生穿什么衣服好看

而且微胖的妹子或者胸大的妹子穿上后会感觉比较肿没有腰线的点缀

胸大的女生穿什么衣服好看?

男人为什么喜欢大胸?

大奶妹子性感爆乳火辣翘臀激情诱惑私房写真图片

美女写真自拍大胸美女ktv场所自拍照片热辣美女文章小虾米

"胸大"的女生,建议少穿这3种上衣,显胖又俗气

身材傲人的韩国网红主播jeee622

话题女生胸太大是种什么体验

大胸妹子图片(胸大) - 赤虎壹号

随机推荐

发现更多精彩图片

医学科普 人体内脏分布图!

谁再问学生牙齿矫正多少钱?把这份矫正牙收费价目表转给他

🎨卡通成熟女性人物头像精选 这里有一组超美的卡通成熟女性人物

优选定制极光罩面漆透明水性内外墙装修防护剂高亮光防尘防水罩光面油

耶鲁星幼儿园2019年暑假放假通知及温馨提示

教你画王者荣耀英雄—瑶(附过程图) 魔法追踪~走吧~我们一起出发

麓湘人家(天津鼓楼店)-"她家环境还不错,我去的时候不是饭点,我挑.

极致华丽酷炫美图豪华绚丽的动漫图片

建行存款,满足您的一切需求!

楚乔传 坏笑 斜视 赢了赢了

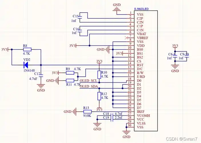
096寸oled屏硬件驱动电路