这种带红色抬头的纸张,红色抬头上的字号要比其他正文的字体大很多.

高清图片下载 免费 安全无风险
这种带红色抬头的纸张,红色抬头上的字号要比其他正文的字体大很多.

这种带红色抬头的纸张,红色抬头上的字号要比其他正文的字体大很多.

点击图片查看原图

图片信息

  • 格式: JPG
  • 尺寸: 490x688
  • 大小: 约1.2MB

版权声明

相关标签

自然风光 高清壁纸 4K画质

分享图片

相关推荐

基于当前图片的相似推荐

一般正式文件的字体和字号是什么样的要求啊?

公文材料的字体字号等规范要求docx2页

某公司公文格式规范(doc模板).doc

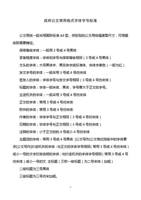
政府公文常用格式字体字号标准 公文用纸一般采用国际标准a4型,供张贴

本科毕业论文开题报告封面式样 分类号udc单位代码 本科毕业论文 论文

公文文件行文字体字号标准

应急预案封面编制及文本字体要求及说明-附件2:突发环境事.doc

机关一般公文字体要求及格式模板大全

8堂课成为公文材料写作高手_公文写作封面要求_公文文稿写作中的首要

随机推荐

发现更多精彩图片

gecco 寂静岭3 罗比兔 恐怖兔子 1/6 蓝绿色手办静态雕像

普林斯顿大学princetonuniversity校徽logo矢量图

杀猪前后猪腿肉3斤东北农家散养土猪1500g冷冻生猪肉

能有效改善宫寒问题,可有效缓解女性腹痛的情况,女性腹部疼痛必须要做

于谦惹麻烦?持股公司上黑名单,注册时就花了800万,还曾被罚款

坑杀40万兵卒三年后,白起被逼自刎:"我何罪于天而至此哉?

悬挑梁钢筋算量标准(悬挑梁钢筋算量)(5)

实验幼儿园"海陆空三军军事演习"亲子活动邀请函

18年男子7200万存银行取款时竟发现钱不翼而飞银行与我无关

宇航飞秒激光角膜手术仪johnson&johnson intralase ifs150 医院设备

看车标猜汽车,教你说出汽车名称的正确读音