dcdc升降压我们需要怎么样的拓扑

高清图片下载 免费 安全无风险
dcdc升降压我们需要怎么样的拓扑

dcdc升降压我们需要怎么样的拓扑

点击图片查看原图

图片信息

  • 格式: JPG
  • 尺寸: 766x333
  • 大小: 约1.2MB

版权声明

相关标签

自然风光 高清壁纸 4K画质

分享图片

相关推荐

基于当前图片的相似推荐

ac/dc 12~24v低压电源升降压方案|fp7195升降压恒流驱动芯片

用dcdc升压降压以及产生负电压的原理及应用

学习分享:dcdc转换的升压电路—boost # boost升压电路主要利用了

dcdc外置mos非同步升压控制icfp5207

求低电压dc-dc升压模块电路图

如何构建dcdc升压转换器电路

其具有一个高效率四开关 (m2~m5) 同步降压-升压型 dc/dc 转换器,仅需

一种抗跌落的dc-dc升压电路制造技术

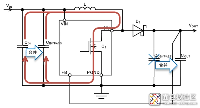
下图是升压型dc/dc转换器的电路示意图,红线表示开关晶体管q2 on时

论坛很少人发diy洞洞板的dc升压降压电路和制作啊

电感式dcdc_升压电路详析

求一个高效率升压电路

随机推荐

发现更多精彩图片

十二星座动漫女生头像

【杨紫x邓伦】【锦觅x旭凤】你有没有见过他_哔哩哔哩 (゜-゜)つロ

林忆莲至少还有你港旧版

原耽壁纸合集快来找自己家的cp

北艺术字体北头像北笔顺北同音同调字查询

即将上市的全新一代奥迪a4大变样,有望明年引入国内销售

2020江西九江永修县消防救援大队招聘政府专职消防员和消防文员14人

dnf:韩茜茜爆猛料了!旭旭宝宝最惶恐的一次,被以死相逼吓到

一小堆烟盒160多个50元包邮