需要将左右声道都独立输出的,大部分音箱采用电路3的方式(2个sc800bb

高清图片下载 免费 安全无风险
需要将左右声道都独立输出的,大部分音箱采用电路3的方式(2个sc800bb

需要将左右声道都独立输出的,大部分音箱采用电路3的方式(2个sc800bb

点击图片查看原图

图片信息

  • 格式: JPG
  • 尺寸: 700x600
  • 大小: 约1.2MB

版权声明

相关标签

自然风光 高清壁纸 4K画质

分享图片

相关推荐

基于当前图片的相似推荐

自己去看吧,是8002的功放

制作,从功放8002a开始

制作,从功放8002a开始

制作,从功放8002a开始

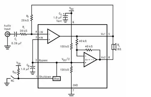
如图中的电路所示,md8002a内部具有两个运算放大器,允许使用几种不同

国产音频功放电路8002/csc8002,sop8封装.输出功率:2.6w,工作电压:2.

ns8002ab类桥式输出音频功率放大器资料

功放电路原理图50例.doc

8002的电路图,高通改低通,这样的方式可行吗?

随机推荐

发现更多精彩图片

少女发育文胸高品质儿童背心女短款上衣发育期小内衣女12岁女童初中生

墨香铜臭_墨香铜臭板写我要上首推见字如晤字体设计绘画作品

ff14绝亚历山大通关视频机工视角

水粉画日落渐变色 水粉画日落渐变色教程 - 水彩迷

二手重庆康超牌110弯梁摩托车

涟源市首届"最美茶艺师"大赛——最美茶艺师,绽放家乡美

市级副林长,副市长陈文敏到融水县油茶苗圃基地开展调研 - 林园动态

联影医疗国产影像天花板能否挑战gps三巨头地位

老挝会晒小镇2014-09-27 07:52:57

叶澜依第几集开始帮甄嬛