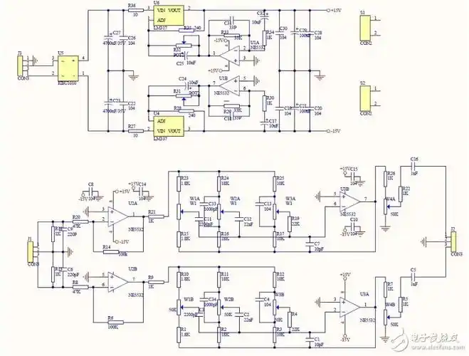
最简单音调电路图

高清图片下载 免费 安全无风险
最简单音调电路图

最简单音调电路图

点击图片查看原图

图片信息

  • 格式: JPG
  • 尺寸: 663x419
  • 大小: 约1.2MB

版权声明

相关标签

自然风光 高清壁纸 4K画质

分享图片

相关推荐

基于当前图片的相似推荐

e5532前级音调板电路原理图-电子发烧友网

hifi发烧级音调板ne5532前级板功放前置板

[ic前级] 前级讨论篇,运放作前级的电路((ne5532为例).

前置音调控制电路2.jpg

今天刚做的功放前级调音电路大家进来看看咯

找到一个高烧的音调电路,高手说说他吧,不懂

一款优质前级音调电路,ne5532 tone circuit

收藏几种简单的音调电路图分享kiamos管

liushuliang老前辈四管场效应前级(音调)制作汇总交流经验和出现问题

求助:求ne5532前级音调板电路原理图和pcb版图 - 〓发烧音响专区

e5532前级音调板电路原理图-电子发烧友网

分享一个汽车低音炮前级电路 - 〓发烧音响专区〓 - 矿石收音机论坛

随机推荐

发现更多精彩图片

洪欣#年轻时的洪欣也太美了!

源治啊!(热血高校)影评

趣味壁纸 搞笑 iphone屏保壁纸

从今天开始,我要讲的是一个男人和一只兔子的爱恨纠葛

07【女】丛林迷彩服,空军文职干部~专技三,二,一级.早期0 - 抖音

鱼抽象矢量设计徽标模板.创意设.

良宵(刘天华曲)_简谱

【mugen】新人物『继国缘一』技能动画(附人物下载)

龙哥家私淘宝全实木原木白色学生松木电脑桌儿童书桌学习写字台带

唐舞桐壁纸(无敌高清) 没有水印本人创作请勿添加水印

p>北京b40两门轻型越野车orv(off-road vehicle)是在最新的技术平台