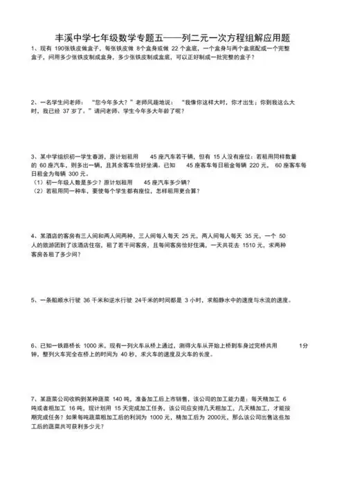
初一下册应用题练习题(附答案详解)

高清图片下载 免费 安全无风险
初一下册应用题练习题(附答案详解)

初一下册应用题练习题(附答案详解)

点击图片查看原图

图片信息

  • 格式: JPG
  • 尺寸: 920x1302
  • 大小: 约1.2MB

版权声明

相关标签

自然风光 高清壁纸 4K画质

分享图片

相关推荐

基于当前图片的相似推荐

七年级下册数学二元一次方程组应用题doc4页

完整版新人教版七年级下册二元一次方程组应用题专项练习

七年级下册数学应用题分类30道pdf9页

七年级下数学二元一次方程组应用题一

初一下册一元一次不等式组应用题及答案

七年级数学下册应用题30道

七年级数学下册二元一次方程组应用题练习卷(含答案).doc 7页

初一下不等式应用题(带答案).doc

人教版七年级下册数学期末二元一次方程组应用题行程问题训练word版含

七年级下应用题(含答案).doc 4页

七年级数学下册应用题30道

随机推荐

发现更多精彩图片

牛仔短外套短款春秋40-50岁中年妈妈衣大休闲外套短外套

《追逃》印小天联手任帅变身小贩疑犯

开学啦杨浦区少年宫期待你的到来

36淘宝新品动漫周边刺客组织令牌伍六七同款令牌手办挂件567儿童玩具

二手轮式沃得 轮式挖掘机 皮轮炮头机 挖土机 挖挖机 旋转转 大棚

陈元女儿陈晓丹年龄有才华的白富美令人羡慕

畅销!快速电热水龙头,5秒出热水 下进水鹅颈款 电热水器

清新绿色好看的头像图片 清新自然非常养眼_风景头像_头像屋

心理测试:哪头狮子是真正的森林之王,测你近期是否有贵人相助

斗罗大陆 #小舞 嘟嘟嘴的样子很可爱哟!

喵老大和它的小弟迎面走来,被这气势吓哭了!