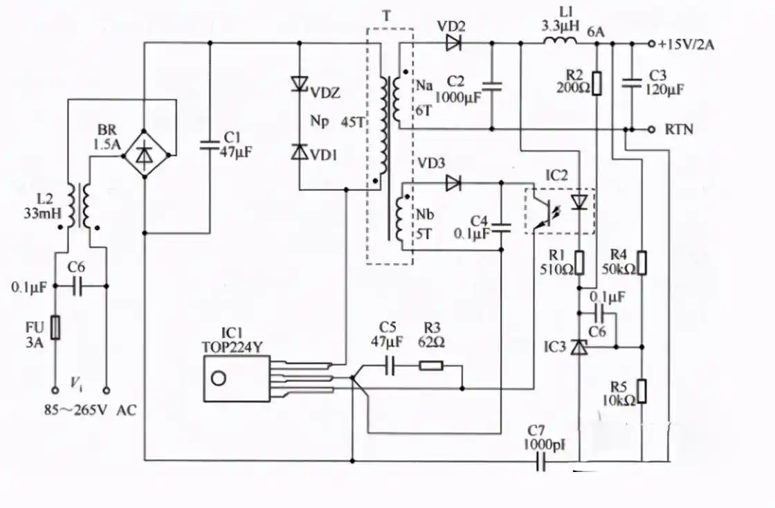
输出100v的稳压电源电路

高清图片下载 免费 安全无风险
输出100v的稳压电源电路

输出100v的稳压电源电路

点击图片查看原图

图片信息

  • 格式: JPG
  • 尺寸: 912x370
  • 大小: 约1.2MB

版权声明

相关标签

自然风光 高清壁纸 4K画质

分享图片

相关推荐

基于当前图片的相似推荐

0-100v可调开关电源改造图.jpg

0v100v1a高压可调稳压电源

可调直流稳压电源十三

线性可调电源电路图

可调稳压电源电路图

【图】100v直流电源 电源电路 电路图 维库电子市场网

可调直流稳压电源 二-集成音频放大电路图-电子产品世界

diy多功能可调电源含原理图和pcb图借鉴实操

该可调直流稳压电源电路由输人电路,稳压输出电路,超载/输出短路保护

在开关电源中电源反馈隔离电路由光电耦合器如pc817以及并联稳压器tl

该可调直流稳压电源电路由稳压电路,过电流保护电路和led指示电路组成

详解四种电瓶车充电器改可调电源的方法及电路图分析

随机推荐

发现更多精彩图片

韩国帅哥南柱赫时尚帅气写真电脑壁纸

更有经历过岁月的成时尚女人的时尚但是肉感看起来还是蛮紧实的60岁的

小鲜肉的头像清新帅哥头像高质量男生精选个性头像图片

你还愿意回到40年代农村吗

求动漫中的战斗美图

楼梯踏步砖通体大理石瓷砖平台地砖可按尺寸定制新款楼梯砖阶梯

相册里那些有意思的车

理想快熟燕麦片早餐 冲饮700g煮食营养食品原味袋装麦片代餐饱腹

东风猛士第一款猛士民用版,采用6.

欢天喜地七仙女 #七仙女 #电视剧 #霍思 - 抖音

比彩虹唇更in的,大概就是琉璃唇了!