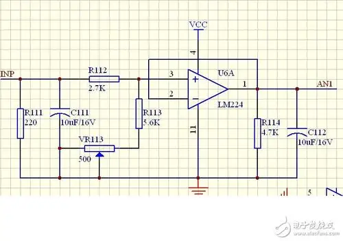
关于在此电路中加入电位器位置! 有图

高清图片下载 免费 安全无风险
关于在此电路中加入电位器位置! 有图

关于在此电路中加入电位器位置! 有图

点击图片查看原图

图片信息

  • 格式: JPG
  • 尺寸: 642x443
  • 大小: 约1.2MB

版权声明

相关标签

自然风光 高清壁纸 4K画质

分享图片

相关推荐

基于当前图片的相似推荐

图中电流转电压中电位器vr113起什么作用?

数字电位器x9c103应用电路

关于x9c103数字电位器

什么是电位器?工作原理图-dc-dc电路图-电子产品世界

ne555构成的多谐振荡器一个实验教你搞定数字电位器的控制与调试

数字多刚电位器控制

实用新型实施例涉及电子电路领域,尤其涉及一种高分辨率的数字电位器

请问这个电路中的电位器是调节什么的

什么是电位器电位器三脚短路会怎样

这里以常用的at89c2051单片机为例介绍数字电位器与单片机的接口电路

内部单路电位器电路图

随机推荐

发现更多精彩图片

荒木飞吕彦:我来教你们发便当的正确姿势

适合瓜子脸的短发发型女

面b是图a侧平面b水平面c正垂面d侧垂面

连续两年冬季小腿出现了很多硬块有瘙痒疼痛感按压疼痛加重

pvc 泄漏快速胶带 - buy 中国 pvc 胶带,pvc 胶带,防水胶带 product

每个女孩子都是小仙女呀#蝴蝶结蛋糕 #生日快乐#适合送女朋 - 抖音

法军轻武器选型时,是淘汰了哪几型枪械才选的hk416f?

聊城抵押车10年别克君越出售

遛娃好去处上海野生动物园一日游攻略

皇城相府美丽乡村电竞音乐节门票今日开抢!这个夏天一起躁起来!