天然大不同~~雁荡山

高清图片下载 免费 安全无风险
天然大不同~~雁荡山

天然大不同~~雁荡山

点击图片查看原图

图片信息

  • 格式: JPG
  • 尺寸: 1198x1598
  • 大小: 约1.2MB

版权声明

相关标签

自然风光 高清壁纸 4K画质

分享图片

相关推荐

基于当前图片的相似推荐

由缰晓记·雁荡山灵峰景区(2020.11.26)

由缰晓记·雁荡山灵峰景区(2020.11.26)

雁荡山--灵峰景区(观音洞景点)

2022灵峰景区游玩攻略,观音洞为雁荡山第一洞天,也.【去哪儿攻略】

灵峰景区是雁荡山三大景区之一,总面积46平方千米,日景,夜景都十分

江浙之行12—雁荡山灵峰景区,大龙湫,温州南塘印象.

雁荡山灵岩景区游记(雁荡山灵峰景区游记)(5)

由缰晓记·雁荡山灵峰景区(2020.11.26)

晚秋浙江纪行 ——雁荡山灵峰景区(2018.10.29)

雨中漫游雁荡山,风景荟萃在灵峰!

温州假日游二雁荡山之灵峰

随机推荐

发现更多精彩图片

简介:陈意涵《我是唱作人》清秀写真图片,分享一组陈意涵图片给大家

手绘 爱画画的小孩,毕业同学录必须自己画 - 抖音

樱桃树结果枝组有哪些类型?这些结果枝组又是如何划分的?

矢量手绘 i>可 /i> i>爱 /i>猫咪 i>小 /i>猫 i>卡 /i> i>通 /i> i>贴

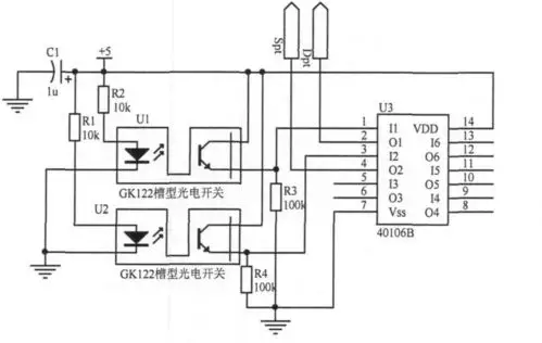
下面这幅电路图是用什么工具画的,那个gk122光电开关符号在哪?

最近,dominic fike(多米尼克·菲克)在自己的演唱会发表了一番言论

holiday inn 盘锦水游城假日酒店

定制公司logo名称办公室磨砂玻璃贴膜 玻璃门贴纸防撞腰线隔断墙

蓝眼睛的漂亮女孩,脸,头发,毛衣

王冠属于那种"草根"型主持人,她颜值高,笑起来很甜美,台风比较欢快,受