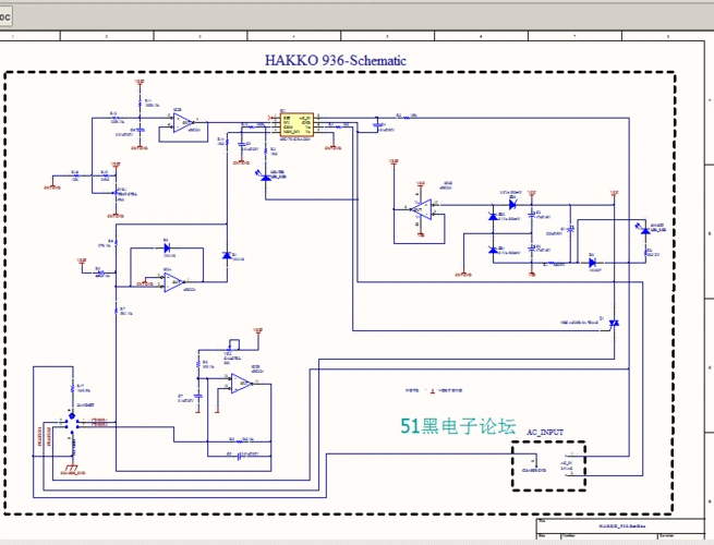
给普通电烙铁做了个恒温电路不光调温而且恒温纯属自乐不喜勿入

高清图片下载 免费 安全无风险
给普通电烙铁做了个恒温电路不光调温而且恒温纯属自乐不喜勿入

给普通电烙铁做了个恒温电路不光调温而且恒温纯属自乐不喜勿入

点击图片查看原图

图片信息

  • 格式: JPG
  • 尺寸: 720x307
  • 大小: 约1.2MB

版权声明

相关标签

自然风光 高清壁纸 4K画质

分享图片

相关推荐

基于当前图片的相似推荐

烙铁外热式diy两档电烙铁电路图.jpg

易之力90860w调温电烙铁拆解试用

千叶牌75型恒温电烙铁原理分析

936型电烙铁温控板原理图和pcb分享

高迪恒温电烙铁的原理图及烙铁头接线

恒温电烙铁的工作原理及制作电路图

可调恒温的电烙铁控制方法和装置

简易节能电烙铁电路设计与分析

随机推荐

发现更多精彩图片

吕中的爱人吴桂苓也是北京人艺的老演员 .

全民k歌神器手机麦克风话筒音响一体无线家用唱歌卡拉ok直播专用

情侣头像(十二) 好看的情侣头像 情侣头像可爱 情侣头像搞怪 一左一右

【番外】金泰亨车车-快穿bts:撩遍男神欧巴-话本小说网

空,教室,椅子,桌子,黑板

光棍节绿帽子原谅老实人男恶搞双面生日礼物女渔夫帽酒吧单身派对

大白菜广东惠州特石有机农业不发广东省外

万元奖金争夺赛#大坝排沙泄洪,高空俯瞰壮观!

相册排版-花瓣网|陪你做生活的设计师 | ,个性,时尚,淡雅,旅行,自拍,

距今26亿年前的陆地霸王长着剑齿

假面骑士:老千外传神操作,原来消灭"灭亡迅雷"计划是亡设计的