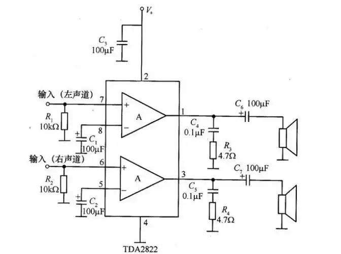
tda2030音频功放电路图

高清图片下载 免费 安全无风险
tda2030音频功放电路图

tda2030音频功放电路图

点击图片查看原图

图片信息

  • 格式: JPG
  • 尺寸: 500x391
  • 大小: 约1.2MB

版权声明

相关标签

自然风光 高清壁纸 4K画质

分享图片

相关推荐

基于当前图片的相似推荐

这种小功放的电路图有知道的吗?还有接法.

求教三极管单极放大器最简单电路图,最好有元件参数

52种tda音频功放电路大全!作为功放爱好者,特别是做纯粹 - 抖音

1声道的lm1875功放电路图,前级电路有需要的话,自己在找个5532电路

怎样做三极管简单小功放

求一个,功放电路,带参数,最好带图, 电源为5伏

中档功放用得较多的一种电路,具有对称性好,频响宽阔,结构简单等特点

中档功放用得较多的一种电路,具有对称性好,频响 宽阔,结构简单等特点

80w简单的功放电路图

随机推荐

发现更多精彩图片

怦然心动漫画壁纸丨茫茫人海遇见你情侣壁纸

赵露思vs梁洁猛男特效你更喜欢哪一个

和平精英抗队友什么时候能更新_和平精英抗队友是什么模式 - 抖音

是长方体表面的展开图的有 个. [ ] a.3 b.4 c.5 d.

谢谢_表情包_斗图图片

镇江有哪些好玩的地方景点?江苏镇江旅游十大必去景点(3)_巴拉排行榜

asrock华擎科技z370m微星z390m华硕b360技嘉e3v5主板

腾讯"soso街景地图"手机版上线(android / ios),用户可查看六大城市的

手臂上,背上全是这样的小点点,有好多年了,怎么办?