正宝海南黄花梨虎皮纹双面鬼眼保健手球京东拍卖精选直径50mm

高清图片下载 免费 安全无风险
正宝海南黄花梨虎皮纹双面鬼眼保健手球京东拍卖精选直径50mm

正宝海南黄花梨虎皮纹双面鬼眼保健手球京东拍卖精选直径50mm

点击图片查看原图

图片信息

  • 格式: JPG
  • 尺寸: 880x588
  • 大小: 约1.2MB

版权声明

相关标签

自然风光 高清壁纸 4K画质

分享图片

相关推荐

基于当前图片的相似推荐

橄榄单核圆珠文玩手球手把巴西印尼单子手串

非洲小叶紫檀核桃手把件健身手球实木手转球练玩礼物红木手球文玩

小叶紫檀文玩手球檀木球木质文玩手球按摩健身球木雕小叶紫檀实心球

海黄紫油梨老料手串,手球.#文玩手串 #真材实料 #盘就完了 - 抖音

0手球海黄保健球手把件山水纹手球 50mm一对海黄

保真达拉干沉香保健球手把件中老年健身球高油脂手转球文玩手球

海南黄花梨木油梨老料保健球一对虎皮纹5.0 手球海黄手把件手转球

越南黄花梨球实木保健球按摩球中老年人保健手球健身球文玩随身6号

黛齐奥印尼橄榄核雕刻篮球手球动漫题材生日礼物男女文玩正圆健身球35

宾昔 海南黄花梨手球保健球 按摩球 老料对眼虎皮纹文玩手把件 送老人

蒂宝莱dibaolai文玩手球海南海黄健身球手握球对眼鬼脸按摩球木质球

老玛瑙健身手球一对 色泽温润 沁色自然 光泽度好 饱满圆润

随机推荐

发现更多精彩图片

自然动物,高清摄影图片下载-自然动物,正版摄影图-千图网高清图库

位图可爱卡通卡通动物小黄人电影海报免费素材

唐代褚遂良书法长卷褚摹兰亭序2

战争雷霆t3485成功肃反大量盲人

早安心语励志图片带字:眼泪不是我们的答案,拼搏才是我们的选择

虹桥镇高清地形地图,虹桥镇高清谷歌地形地图

山羊,动物头,可爱的,努比亚山羊,动物主题

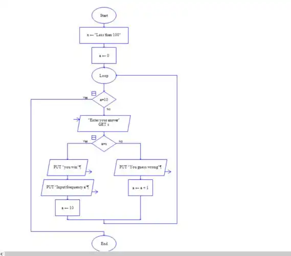
c语言程序设计第一次作业

全新捷豹f-type敞篷版_广东论坛_汽车之家论坛