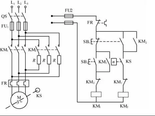
三相鼠笼式电动机变极调速控制电路图解 异步电动机的调速方法有变极

高清图片下载 免费 安全无风险
三相鼠笼式电动机变极调速控制电路图解 异步电动机的调速方法有变极

三相鼠笼式电动机变极调速控制电路图解 异步电动机的调速方法有变极

点击图片查看原图

图片信息

  • 格式: JPG
  • 尺寸: 1860x1280
  • 大小: 约1.2MB

版权声明

相关标签

自然风光 高清壁纸 4K画质

分享图片

相关推荐

基于当前图片的相似推荐

下一页 你可能喜欢 三相异步电动机正反转控制电路 电机正反转接线图

三相异步电动机的正反转电和及工作原理 电动机正反转电路,是一种很

三相异步电动机的点动连续混合正转控制线路分析(精)

三相异步电动机正反转控制电路见附图.

笼型异步电动机启动控制电路

三相异步电动机正反转电路中在按下急停按钮时是电动机瞬间反转数秒钟

10 三相异步电动机的制动控制线路

电路图解 应用频敏变阻器启动线绕转子异步电动机的控制线路如下图

电工常用电动机控制电路(四)

三相绕线转子异步电动机的控制电路–电路图–电子工程世界

2三相异步电动机单向起动控制线路

三相异步电动机安装图

随机推荐

发现更多精彩图片

新款儿童环保服diy手工制作时装秀演出服幼儿园服装女子走秀裙 绿色

同桌的你成历史!00后:三八线是一种面条吗?

刚进大学的海清,面对黄磊这位年轻老师,心里是质疑的,怀疑他到底有没

问号,您的商业的彩色的问号

擒拿主要功力练习方法(擒拿技巧)

箫的指法表和转调表

大耳朵图图:妈妈崩溃,图图太可爱,睡得真香-母婴亲子视频-搜狐视频

《吐槽大会》火了的李诞是怎样的自扯自蛋|读《扯经》

安倍昭惠:开酒馆闹绯闻,不生孩子不理婆婆,首相丈夫敢怒不敢言_场合

珠峰著名睡美人遇难者为何在她苦苦哀求声中仍然没人肯救她

笑树(笑树能发出笑声是因为果实的外壳上有许多小孔) 第5张

《斗罗大陆》|唐三【壁纸】(图源@悠逐锦年)