炉石传说we战队介绍

高清图片下载 免费 安全无风险
炉石传说we战队介绍

炉石传说we战队介绍

点击图片查看原图

图片信息

  • 格式: JPG
  • 尺寸: 449x286
  • 大小: 约1.2MB

版权声明

相关标签

自然风光 高清壁纸 4K画质

分享图片

相关推荐

基于当前图片的相似推荐

盘点lpl各战队幕后的boss,电竞并非一般人的游戏(上篇)

就we战队而言,队伍实力不足是造成如今境况的原因之一,但同时管理层和

we加油加油,等一个恭喜we

挂牌的总教练英雄联盟台湾玩家详细分析we战队报告

we战队成员介绍 宇宙队变化不大

德杯上的we还是我们认识的那支队伍吗

lol手游we战队成员介绍

王者荣耀西安we战队成员名单2022

而且这些图标都是买不到的,需要参加官方活动才能获得.

随机推荐

发现更多精彩图片

《王牌对王牌》沈涛结婚高清照曝光,甜蜜接吻,新娘朵朵不是费费

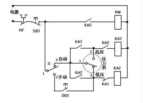
液位一个交流接触器一个热继电器两个中间继电器怎样控制380v水泵启停

帅气的模特,西装,侧身看

个性签名设计在线生成「个性签名设计在线生成免费」

巾帼心向党 奋斗新征程 | 我的奋斗故事——市三八红旗手 崔淑彬

全球3大维密超模演绎"流苏装":老米甩出翅膀,而她流下"天使之泪"

慢歌1吉他谱(图片谱,彼岸吉他,弹唱)_陈绮贞(cheer)_慢歌1 3.gif

纯手绘油画-《我要的是葫芦》 手绘油画作品,客户定制

果树嫁接(果树嫁接成活后多久可以解膜)

外墙瓷砖仿石砖蘑菇石文化石墙砖9x30仿古砖别墅花园庭院户外墙砖k398

想结婚被民政局拒 男子无任何前妻资料离婚入陷死结

28款复式三层农村自建房别墅,都带挑空客厅,让家立马高大上!