stm32cubeide开发笔记mki点亮ledrgbled灯

高清图片下载 免费 安全无风险
stm32cubeide开发笔记mki点亮ledrgbled灯

stm32cubeide开发笔记mki点亮ledrgbled灯

点击图片查看原图

图片信息

  • 格式: JPG
  • 尺寸: 796x475
  • 大小: 约1.2MB

版权声明

相关标签

自然风光 高清壁纸 4K画质

分享图片

相关推荐

基于当前图片的相似推荐

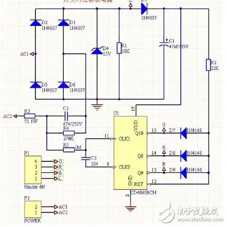
一种rgb三色灯控制电路及其控制方法与流程

三色led的概念三色发光二极管接线图

rgb 三色 led-硬件原理图

rgb led彩灯驱动控制技术(图)

一种三色灯组的控制电路的制作方法

如何控制三色发光二极管的变色三色发光二极管变色原理浅析

第一步, 了解原理:触摸芯片用ttp223, 灯珠用5050 rgb灯珠, 加个

5050 rgb全彩led模块 ky-009 (三色灯)*/intled1=13;intled2=12;int

基于rgb三色led电路设计

三极管变色闪光灯电路图

rgb三色led灯测试_庆科讨论区

随机推荐

发现更多精彩图片

壁纸无论相貌还是身材比例都是完美腿精美女李溪芮

一种旋钮开关的制作方法

树林简笔画树林简笔画画法步骤祖先生活的原始森林简笔画教程小树林

除暴张榫:是唯我独尊的大哥,还是深情款款的丈夫?

手写英文花体字诗歌

超清【字幕】人什么的最麻烦了-田馥甄

[艾尔之光韩服] oro 三蕾娜 1:1 pvp

工地没有承包下来低价转让天拖950拖拉机

网络录像机连接示意图

知乎最高赞:为什么有些人开车到家后坐在车里发呆?

画材:水彩本:遵爵中粗16k勾线笔:蘸水笔墨水:凤凰翎汲古坻,软石居水彩