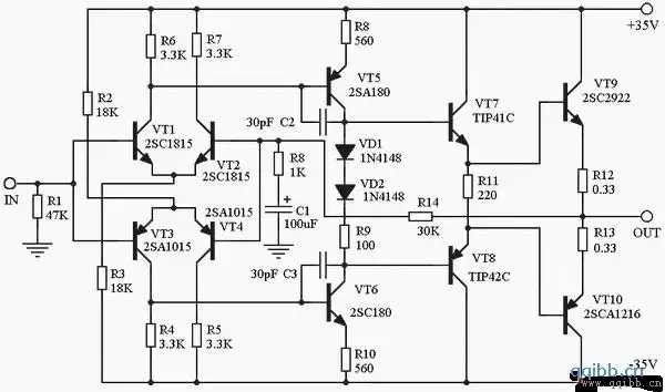
lm1875低音炮电路图

高清图片下载 免费 安全无风险
lm1875低音炮电路图

lm1875低音炮电路图

点击图片查看原图

图片信息

  • 格式: JPG
  • 尺寸: 559x324
  • 大小: 约1.2MB

版权声明

相关标签

自然风光 高清壁纸 4K画质

分享图片

相关推荐

基于当前图片的相似推荐

双12v电源,三只lm1875的功放板,能带这个的两个小音箱吗?

功放搭棚lm1875t套件散件发烧双声声道diygc电容器

lm1875lm3886lm4780lm4766tda7293tda7294功放比较及

原版students amp,lm1875经典电路热转印pdf,已做镜像打印

电子/电路 第1讲自己动手学习单片机系列讲座-从电源开始ppt lm7905

最完美的lm1875电路图第1页

最完美的lm1875电路图第1页

ne5534 lm1875构成的20w高保真功放电路

lm1875单电源供电的音频功率放大电路

lm1875的官方电路是玩的最多的版本了.

随机推荐

发现更多精彩图片

二次元的少女与你相遇

雷姆不再可爱,变肥变丑吓坏你们!宅男都直呼"这不是我老婆"

通汇液压架线牵引机sayq30电力电缆放线用电力牵引机卷扬机

毛囊炎最佳治疗方法 看看毛囊炎图片到底怎么治疗最好

请问这种老古董冰箱如何调温度呢?

难圆迷宫.硬圆向量阵痛.矢量黑色圆圈迷宫在白色背景.

不同时期的比鲁斯大人是什么实力段位

除了睡不着以外,他总感觉心窝那个地方发胀,满

功放制作-电路图-电子产品世界