绿色的叶子-植物微距壁纸 - 1600x1200 壁纸下载 -10wallpaper.com

高清图片下载 免费 安全无风险
绿色的叶子-植物微距壁纸 - 1600x1200 壁纸下载 -10wallpaper.com

绿色的叶子-植物微距壁纸 - 1600x1200 壁纸下载 -10wallpaper.com

点击图片查看原图

图片信息

  • 格式: JPG
  • 尺寸: 1600x1200
  • 大小: 约1.2MB

版权声明

相关标签

自然风光 高清壁纸 4K画质

分享图片

相关推荐

基于当前图片的相似推荐

绿色的叶子,植物-回车桌面

植物绿色的叶子特写 桌布 | 1280x1024 桌布下载 | hk.best-wallpaper

大叶子免扣素材免抠素材免费下载_觅元素51yuansu.com

树木叶子免抠素材免费下载_觅元素51yuansu.com

怪物的叶子在白色背景上是孤立的叶子在白色背景上是叶子素材-高清图

牡丹叶子资料 - 美篇

银杏叶子没有全黄,就要落完了.

秋天的叶子17免抠素材免费下载_觅元素51yuansu.com

叶子免抠免抠素材免费下载_觅元素51yuansu.com

手机拍叶子. 一蓑烟雨任平生 - 美篇

丹参叶子-中药材与饮片-蒲公英 - 制药技术的传播者 gmp理论的实践者

三片叶子免抠素材免费下载_觅元素51yuansu.com

随机推荐

发现更多精彩图片

埃及脚脚型的认识1下面我们就来看看怎么根据自己的脚型挑对美美的鞋

法国画家油画中的仙女身披薄纱性感迷人

火星人冠军非你莫属 32021励志网名大全关于2021抖音最火网名 2021最

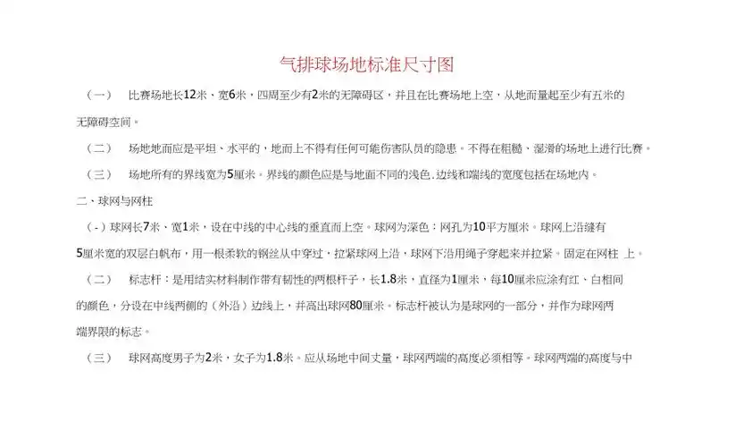
气排球场地标准尺寸图

患了腰椎间盘突出,睡前三分钟 睡觉这个姿势,腰椎好一半!

流光殿8赛季7期冷月葬花

切尔西今夏5大离队球员:多名青训天才被清洗 一人或逆天改命

带你去看没见过的奇景. #人间仙境美如画 #旅行大玩家 #张家界

0133萱草镜心设色纸本