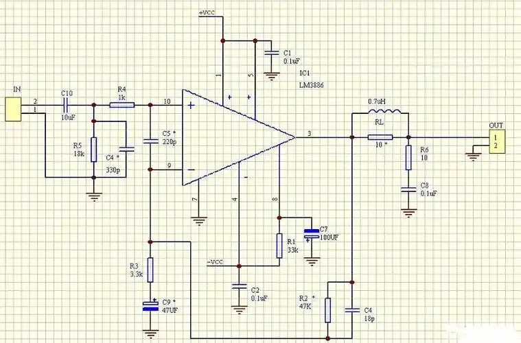
用两片lm3886实现输出电流及功率扩展的方法

高清图片下载 免费 安全无风险
用两片lm3886实现输出电流及功率扩展的方法

用两片lm3886实现输出电流及功率扩展的方法

点击图片查看原图

图片信息

  • 格式: JPG
  • 尺寸: 224x196
  • 大小: 约1.2MB

版权声明

相关标签

自然风光 高清壁纸 4K画质

分享图片

相关推荐

基于当前图片的相似推荐

lm3886带过压,过高温保护并且具有静噪功能的68w单声

lm3886音频功率放大器功放diy制作_haodiy_音响电子电

lm386功放电路lm3886功放电路图讲解

芯片引脚介绍,2脚是电源输入引脚,3脚为电源电压检测,一般通过两个

lm3886经典功放ic电路和装调参考

lm1875,lm3886(lm4780),lm4766,tda7293,tda7294比

lm3886制作的纯直流电流负反馈电路图

坛里哈罗大侠出了一套很不错的lm3886pcb,其中的介

全绝缘封装lm3886tf大功率音频功率放大器的原理图pcb

lm3886纯后级板子交流

随机推荐

发现更多精彩图片

原创古典行书传承的高深书法笔意丰富字体隽秀邓真友真书法品鉴

全部emoji大图 单个 - 趣表情,一个充满欢乐的表情包乐园

刘宇宁黑衬衫变装视频##刘宇宁直播

代表体内有严重的疾病,肿瘤恶变的信号06米字纹:代表体内容易出现突

一步一步学习画超级简单画灯泡灯泡简笔画大全

武汉万达瑞华酒店|国牌酒店之光 酒店位于风光秀丽的东湖湖畔, - 抖音