5,如何设计电视墙的造型?

高清图片下载 免费 安全无风险
5,如何设计电视墙的造型?

5,如何设计电视墙的造型?

点击图片查看原图

图片信息

  • 格式: JPG
  • 尺寸: 700x1052
  • 大小: 约1.2MB

版权声明

相关标签

自然风光 高清壁纸 4K画质

分享图片

相关推荐

基于当前图片的相似推荐

2016新款电视墙造型图片(这5款电视墙的设计) - 赤虎壹号

2016新款电视墙造型图片(这5款电视墙的设计) - 赤虎壹号

8款超好看电视背景墙造型实景效果.#电视背景墙 #客厅 #电 - 抖音

影视墙设计效果图大全

1,电视墙怎么设计?别纠结了,这9种任君选择

电视墙最为客厅的牌面,其设计对客厅氛围影响非常大.

1,电视墙怎么设计?别纠结了,这9种任君选择

资料亮点背景墙是空间设计中的 " 脸面 "背景墙设计的好坏,也直接决定

设计案例:济南财富壹号轻奢法式风格,壁炉造型电视墙简洁又漂亮

129㎡现代风格设计格栅板和石膏板相结合的电视背景墙设计

1,电视墙怎么设计?别纠结了,这9种任君选择

新中式沙发背景墙石材效果图(5种石材沙发背景墙设计)(3)

随机推荐

发现更多精彩图片

赵露思被绒化了##蕉内绒绒家居服

蔷薇花节来了还有这些主题活动

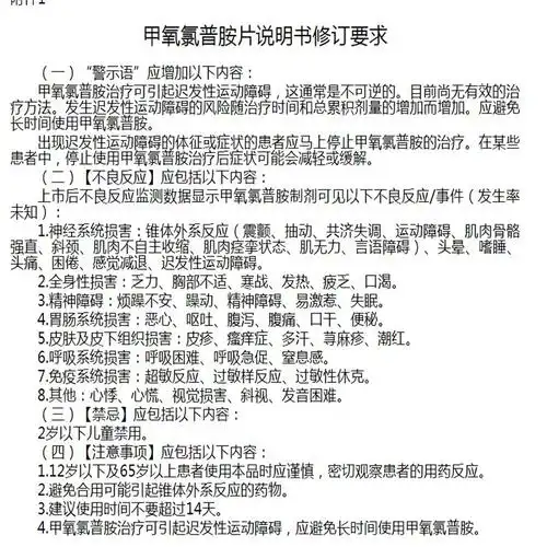
辅仁 胃复安 甲氧氯普胺片 5mg*100片 1瓶装【图片 价格 品牌 报价】

jy-a/1电压继电器接线图及技术参数-上海上继科技有限公司

油菜花蜜结晶的过程前三张图

厨师切蔬菜在板上用一把刀照片

腌制雪里红泡菜咸菜酸爽下饭菜500g无为特产农家其它

醉翁亭记原文带拼音