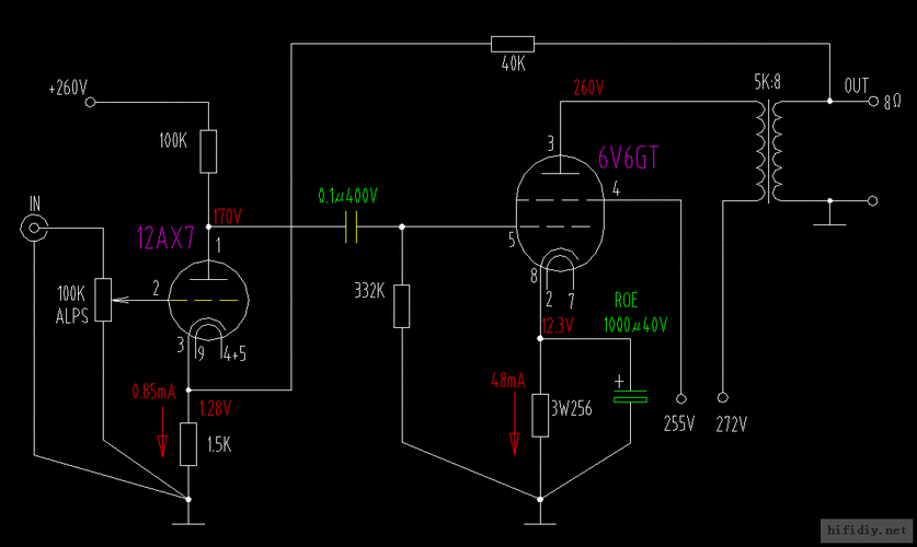
请赐张6n8p推6p6p的推挽图

高清图片下载 免费 安全无风险
请赐张6n8p推6p6p的推挽图

请赐张6n8p推6p6p的推挽图

点击图片查看原图

图片信息

  • 格式: JPG
  • 尺寸: 1100x772
  • 大小: 约1.2MB

版权声明

相关标签

自然风光 高清壁纸 4K画质

分享图片

相关推荐

基于当前图片的相似推荐

开始折腾:6ni推6p6p单端胆机 ②(定方案篇)

胆机制作新作6p6p推挽

用6p6p做的音频放大器

求一个用6j8p6p6p作的成熟的单端电路谢谢了

晒几张2019年完工的土炮渣胆机,自娱自乐的机

6p6p超线性的单端a类放大器模拟技术

求一张6p6p推挽电路图

随机推荐

发现更多精彩图片

风雨前行——负债翻身日记(第1篇)

王力可最新时尚街拍曝光

土耳其作为北约成员对瓦良格号回国进行了百般刁难(背后是美国的影子)

永远不老的神话潘迎紫主演《一代女皇》武则天

metime 2015夏装女装高端定钻雪纺连体裤 蜜糖家无袖露背连体衣服

飞机也有脚?起落架系统了解一下!

儿童环保衣服男女女孩走秀服装亲子手工diy儿童演出服

陕汽重卡德龙x3000 8*4自卸

铝合金窗户改颜色金属氟碳漆