八两金 香港知名演员 代表作 (喜剧之王)

高清图片下载 免费 安全无风险
八两金 香港知名演员 代表作 (喜剧之王)

八两金 香港知名演员 代表作 (喜剧之王)

点击图片查看原图

图片信息

  • 格式: JPG
  • 尺寸: 1018x1440
  • 大小: 约1.2MB

版权声明

相关标签

自然风光 高清壁纸 4K画质

分享图片

相关推荐

基于当前图片的相似推荐

星爷御用配角:丑到火星的八两金,人生大起大落

今天亲眼见到9595 小时候喜欢的香港喜剧演员~八两金啦06 - 抖

图香港演员八两金不介意做丑角人生之路充满坎坷

八两金演员其他人物相关

张卫健穿透视装很雷人 八两金登台索吻

演员八两金,演艺圈最丑的男人,可更像打不死的小强!

【图】香港丑角演员八两金照片大放送 老婆帮倒忙媒体落井下石

走进演员八两金的豪宅选择定居在深圳一屋子都是金表金项链

原创香港第一丑男八两金从千万富翁到一贫如洗与前妻各执一词

八两金演员老婆现状 八两金现在有多少钱

星爷御用配角:丑到火星的八两金,人生大起大落

随机推荐

发现更多精彩图片

而且她的动脉处还正插着针管,好像要输血的样子.

hello im teddy bear(玩具熊)

唯美自然风景植物花卉高清电脑壁纸

鬼灭之刃动漫人物炎柱杏寿郎虫柱蝴蝶忍

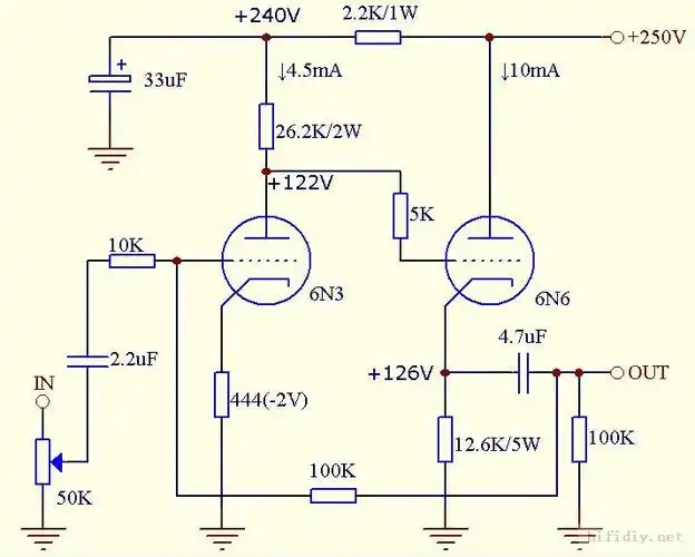
月上柳梢头人约黄昏后品尝6n36n6胆前级

我和我的祖国 降e调 钢琴谱 钢琴双手简谱 钢琴简谱.pdf

梦与星光的海上简谱

该作品主要内容是翼龙,尺寸为1000px*1000px,格式为png,颜色模式是

ds-2cd7a27ewd-izs/nmfc-海康威视200万智能抓拍筒型网络摄像机-东莞