壶6翟潇闻zxw 气氛泡泡机

高清图片下载 免费 安全无风险
壶6翟潇闻zxw 气氛泡泡机

壶6翟潇闻zxw 气氛泡泡机

点击图片查看原图

图片信息

  • 格式: JPG
  • 尺寸: 1060x1060
  • 大小: 约1.2MB

版权声明

相关标签

自然风光 高清壁纸 4K画质

分享图片

相关推荐

基于当前图片的相似推荐

求翟潇闻(闻闻)前年胖胖时期的可爱照片

搬一些明天就和大家见面的企鹅宝宝翟潇闻

先放些图8 gif 赛时被压票挺严重的 指路广场#哇唧唧哇恶意压票翟潇闻

720_900竖版 竖屏gif 动态图 动图

828_828gif 动态图 动图

哇唧唧哇翟潇闻,其实可爱又迷人

搬一些明天就和大家见面的企鹅宝宝翟潇闻

随机推荐

发现更多精彩图片

微信头像一家三口动漫 - 搜狗图片搜索

潮流速递blackpink全员上脚

依据为sas,证明略; (2)证明:∵△abc为等腰直角三角形

分泌物好多(有图,谨进)

第十一课 绘制立面图

无胶完全折合式纸盒包装

微钻石积木3d图纸 微钻石积木拼马里奥(一)

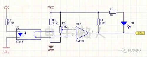
反射式红外光电传感器st188应用电路

农村实用简欧二层带露台小别墅效果图及全套施工图纸乡村两层自建房

靖西人:无"贼"不霜降 - 风土人情 - 广西百色靖西市人民政府门户网站