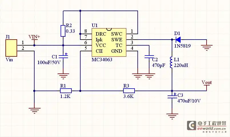
求一个34063 7.4v降5v电路图

高清图片下载 免费 安全无风险
求一个34063 7.4v降5v电路图

求一个34063 7.4v降5v电路图

点击图片查看原图

图片信息

  • 格式: JPG
  • 尺寸: 603x371
  • 大小: 约1.2MB

版权声明

相关标签

自然风光 高清壁纸 4K画质

分享图片

相关推荐

基于当前图片的相似推荐

34063升压电路接上负载后电压就降下来了,求原因?

用mc34063制作的降压变换电源-电路图-aet-中国科技核心期刊-最丰富的

求一个mc34063的升压电路,3.

mc34063降压电路发热烧坏,求助吖!

34063升压电路【硬之城】

mc34063降压扩流设计原理图

可变输出 dc-dc 转换器的电路图 如下:调整基于 mc34063 的 dc-dc

mc34063a升降压的典型电路中;输出电压是怎么算的.

mc34063构成的降压变换电源电路

34063电路板刻好了,测试效率顺带问些问题.

用两片mc34063将12v电压变换成正负20v电压(没有扩流),再用lm317/lm

随机推荐

发现更多精彩图片

肖战 王一博 - 堆糖,美图壁纸兴趣社区

高级御姐风网红感很强的头像 高清优质气质女生头像图片_女生头像_美

叙利亚叛军(叙利亚叛军虐杀)

高清绿色抹茶图片-其他壁纸 - 壁纸家

时尚潮流卡通鞋子插画矢量图

名冠天下的四腮鲈鱼,如今成为二级保护动物,到底有着何种魅力

宁波慈溪秘色瓷瓷器中的不朽传说

好看的女生qq头像真人图片

玉昭令首播男女主cp感不强官鸿演技张艺上头套也被吐槽

奥特曼传奇英雄:最强超怪兽—泰兰特介绍分享