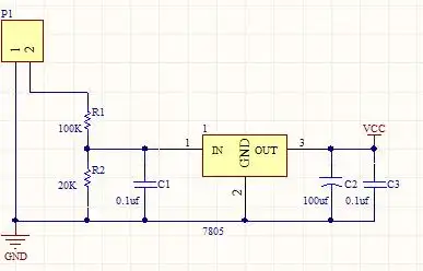
怎么用一个7805的稳压管加几个辅助元件设计一个输出为4.3v电压的电路

高清图片下载 免费 安全无风险
怎么用一个7805的稳压管加几个辅助元件设计一个输出为4.3v电压的电路

怎么用一个7805的稳压管加几个辅助元件设计一个输出为4.3v电压的电路

点击图片查看原图

图片信息

  • 格式: JPG
  • 尺寸: 576x455
  • 大小: 约1.2MB

版权声明

相关标签

自然风光 高清壁纸 4K画质

分享图片

相关推荐

基于当前图片的相似推荐

基于lm7805稳压电源电路原理图及pcb设计

如电路图所示,输入电压34v,我想按照4:1比例分压,给7805提供7v电压

78057812直流12v5v稳压电源电路图和pcb源文件

典型稳压电源电路图(7805扩流)

(1)求用三端集成稳压器7805升压成7伏电压原电流不变电路图

求电路图 用7805将15v(dc)转换成5v(dc) 谢谢!

利用7805设计一个输出5v,2a(扩大输出电流)的直流稳压电源

7805的电源图,谁能详细解释一下4个二极管,起什么作用?

随机推荐

发现更多精彩图片

保重.#大冰 #保重#送给自己的话 小蓝书收官 就好像我的 - 抖音

一拳打出十割伤害,街机厅小学生的最爱,拳皇岩浆拳王七枷社

深灰色简约创意每日心语 向日葵

这款华为m5青春版平板真的太好用啦!屏幕大,画质清晰,八核处 - 抖音

塔拉星人的守护神伽汝法斯,在古代曾经与麦克斯奥特曼战斗过,并成功给

美国专家走进白家庄小学开展课堂管理策略培训

说明你不想,也说明你骨子里就是那种心术不 正,水性杨花的女人,你若不

银杏约拍英姿飒爽的国旗仪仗队来啦

尸横遍野图片女兵战死尸横遍野图片2022已更新今日图集

西宁夏天的风景优美如画